Valley Craft F89701 handleiding
Handleiding
Je bekijkt pagina 23 van 28

9'&
-
=$
33%$6(
#
#
'
#
!"
#
%&$!
36
36
0#
0#
26
=$
0$1,)2/')81&
=$
&</$66<8*&/$0352'
%RUH
5RG
6WURNH
=$
&</;;
%RUH
5RG
6WURNH
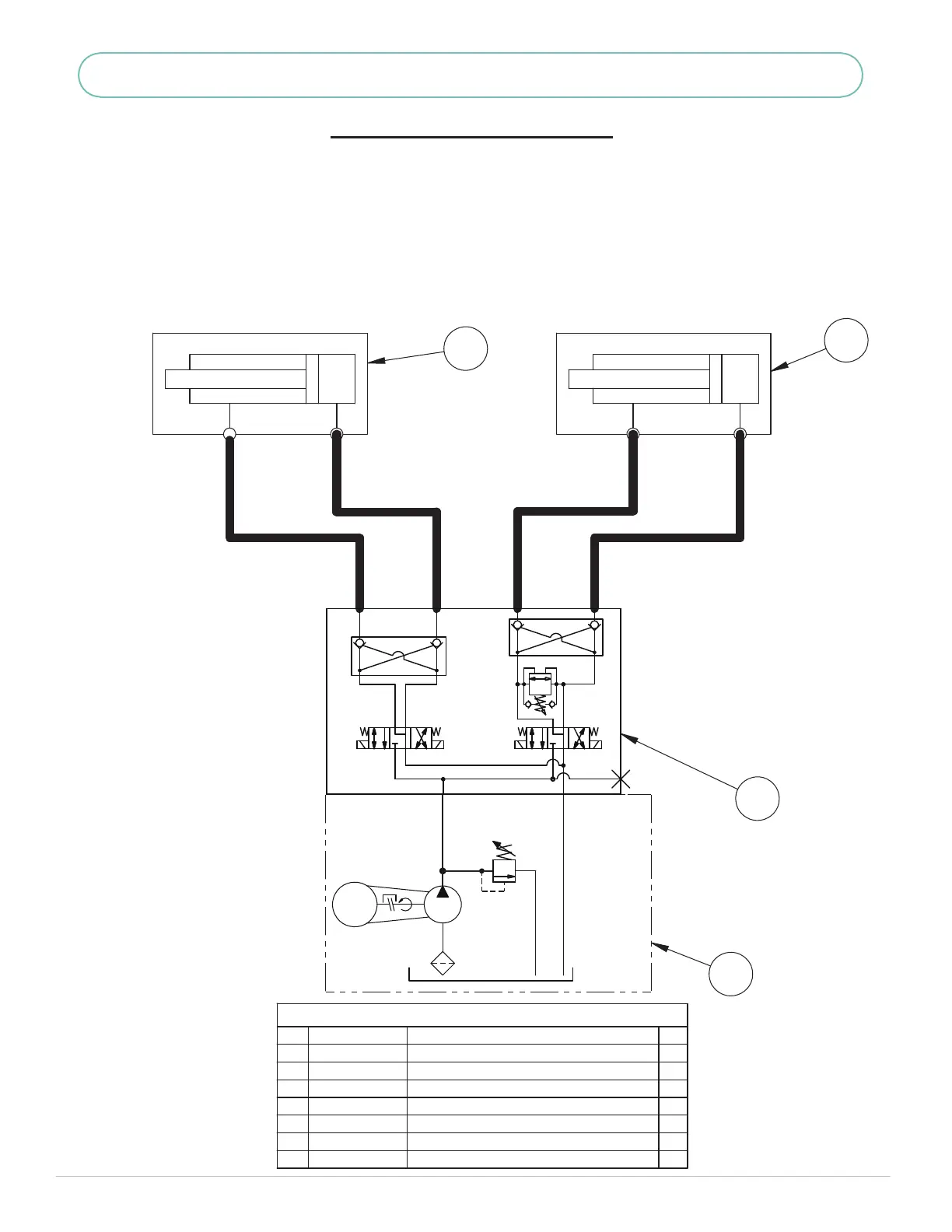
+<'5$8/,&6&+(0$7,&
*HQHUDO7DEOH
,7(0
3$5712
'(6&5,37,21
47<
=$
33%$6(
=$
0$1,)2/')81&35(65(/
=$
&</$66<8*&/$0352'
$
.,76($/6&5(:,1*/$1'
%
.,76($/3,6721
=$
&</;;
$
5
.,76($/7,/7
9(56$,,.63&/$037,/7
Bekijk gratis de handleiding van Valley Craft F89701, stel vragen en lees de antwoorden op veelvoorkomende problemen, of gebruik onze assistent om sneller informatie in de handleiding te vinden of uitleg te krijgen over specifieke functies.
Productinformatie
| Merk | Valley Craft |
| Model | F89701 |
| Categorie | Niet gecategoriseerd |
| Taal | Nederlands |
| Grootte | 5548 MB |







