Alpine DVA-5210 handleiding
Handleiding
Je bekijkt pagina 34 van 41

33-EN
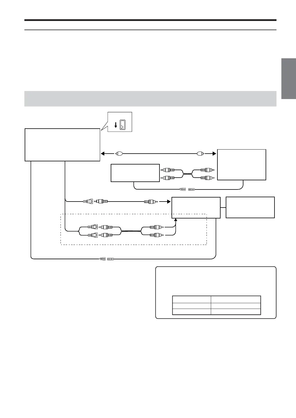
System Example
Precautions when Making System Upgrades
• After connections are completed, it will be necessary to change the system settings of the DVA-5210. Before installing the
product, please see “Setting the System Switch” on page 32 and “Setting the Ai-NET” on page 21.
• When connecting the DVA-5210 to a head unit or Ai-NET compatible AV head unit, do not connect the switched (ignition) power
lead.
• When connecting the DVA-5210 to an Alpine TV monitor and Ai-NET compatible AV head unit together, the remote control input
cable (white/brown) of both units must be connected. Failing to do so will result in a loss of remote control operation. When
making connections to another brand of TV monitor, please use the optional remote control sensor unit.
Connecting a non Ai-NET compatible Head Unit, Digital Audio Processor (PXA-H700, PXA-H900, etc.)
and TV Monitor
• If using in a system with a head unit that is not fully Ai-NET compatible (no processor control) and a digital audio processor, do not connect
the head unit’s Ai-NET cable. Only connect the DVA-5210 and digital audio processor using an optical fiber cable and its own Ai-NET cable.
Use the head unit’s analog output (Front or rear) connected to the analog input of the processor.
• When connecting only to a digital audio processor (with a non-Alpine head unit or Alpine head unit without Ai-NET), it is possible to use both
an optical fiber cable and an Ai-NET output cable.
• When connecting another brand of TV monitor, there is no need to connect the remote control input cord (white/brown). Use the optional
remote control sensor unit.
• Be sure to connect the switched (ignition) power lead.
• Also refer to the operating instructions of the other products in the system.
Please observe the following when using Fiber Optic Cable.
• Do not coil the Fiber Optic Cable smaller than a 30 mm radius.
• Do not place anything on top of the Fiber Optic Cable.
Monitor
TME-M790, etc.
(Sold Separately)
Head Unit non -compatible
Ai-NET (Sold Separately)
AV-Interface Unit
TME-M790, etc.
(Sold Separately)
Digital Input
Terminal (Optical)
(for DVD Player)
Remote Control Input Lead
(White/Brown)
Remote Control Output Lead (AUX1)
(White/Brown)
Only when connecting with rear monitor
RCA Extension Cable
AUX Audio Input
Terminal (AUX1)
AUX Video Input
Terminal (AUX1)
Audio Output
Connector
Video Output
Connector
RCA Extension Cable
DVD Player
DVA-5210
Digital Output
Terminal (Optical)
Digital Audio Processor
PXA-H700, etc.
(Sold Separately)
System Switch
Remote Turn-On Lead (Blue/White)
Remote Turn-On Lead (Blue/White)
Fiber Optic Cable
1
2
RCA Extension Cable
Setting of DVA-5210
The DVA-5210's system settings must be made after
connections are completed. Before fixing the unit in place, refer
to “Setting the System Switch” on page 32 and “Setting the Ai-
NET” on page 21.
Setting Item
System switch
Ai-NET setting
Setting
2 (STANDALONE)
-
Bekijk gratis de handleiding van Alpine DVA-5210, stel vragen en lees de antwoorden op veelvoorkomende problemen, of gebruik onze assistent om sneller informatie in de handleiding te vinden of uitleg te krijgen over specifieke functies.
Productinformatie
| Merk | Alpine |
| Model | DVA-5210 |
| Categorie | Niet gecategoriseerd |
| Taal | Nederlands |
| Grootte | 6974 MB |







