Alpine DVA-5210 handleiding
Handleiding
Je bekijkt pagina 35 van 41

34-EN
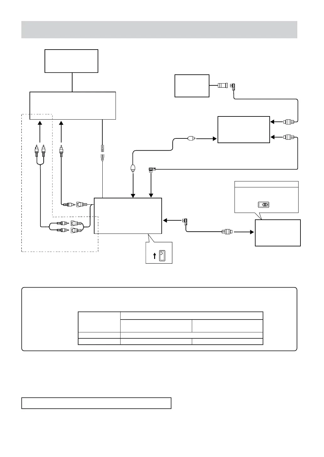
Connecting an Ai-NET compatible Head Unit, Digital Audio Processor (PXA-H700, PXA-H900, etc.)
and TV Monitor
Digital Audio Processor
PXA-H700 etc
(Sold Separately)
Digital Input
Terminal (Optical)
(for DVD Player)
Digital Output
Terminal
(Optical)
Fiber Optic Cable
Ai-NET Cable
Ai-NET Connector
(Gray)
CD Changer
(Sold Separately)
DVD Player
DVA-5210
Only when connecting with rear monitor
Audio Output
Connector
RCA Extension
Cable
AUX Audio Input
Terminal (AUX1)
AUX Video Input
Terminal (AUX1)
Remote Control
Output Lead (AUX1)
(White/Brown)
Remote Control
Input Lead
(White/Brown)
Video Output
Connector
RCA Extension Cable
Monitor
TME-M790 etc
(Sold Separately)
AV-Interface Unit
TME-M790 etc
(Sold Separately)
Head Unit
with Ai-NET
(Sold Separately)
Ai-NET Cable
Ai-NET Input
Connector
System Switch
1
2
Ai-NET Input
Connector
Ai-NET Cable
Ai-NET Connector
(Black)
Ai-NET
Connector
When connecting a digital audio
processor using Ai-NET feature, place
this switch in the EQ/DIV position.
EQ/DIV
System Switch
Setting of DVA-5210
The DVA-5210's system settings must be made after connections are completed. Before fixing the unit in place, refer to “Setting the
System Switch” on page 32 and “Setting the Ai-NET” on page 21.
Setting Item
System switch
Ai-NET setting
Setting
1 (Ai-NET)
AV Head unit available after December
2003 (IVA-D300R, etc.)
FULL
AV Head unit available before January
2004 (IVA-D900R, etc.) or Head unit.
TIME
• Be sure to switch the head unit’s system switch before turning the power on.
• Also refer to the operating instructions of the other products in the system.
•To connect a rear monitor, connect to the front monitor’s RCA output (TV Tuner Box).
Please observe the following when using Fiber Optic Cable.
• Do not coil the Fiber Optic Cable smaller than a 30 mm radius.
• Do not place anything on top of the Fiber Optic Cable.
The switched (ignition) power lead connection is not needed.
Bekijk gratis de handleiding van Alpine DVA-5210, stel vragen en lees de antwoorden op veelvoorkomende problemen, of gebruik onze assistent om sneller informatie in de handleiding te vinden of uitleg te krijgen over specifieke functies.
Productinformatie
| Merk | Alpine |
| Model | DVA-5210 |
| Categorie | Niet gecategoriseerd |
| Taal | Nederlands |
| Grootte | 6974 MB |







