Handleiding
Je bekijkt pagina 80 van 112

ENG VIVAX
80
DHW PUMP_D sets whether or not the DHW pump is controlled by the M thermal Mono unit. If the DHW pump is to be
controlled by the M thermal Mono, select YES. If the DHW pump is not to be controlled by the M thermal Mono unit,
select NON.
DHW PUMP PRIORITY TIME SET set the operation time of DHW during DHW PRIORITY mode.
dT5_ON sets the temperature difference between the DHW set temperature (T5S) and the DHW tank water temperature
(T5) above which the heat pump providing heated water to the DHW tank. When T5S - T5 ≥ dT5_ON the heat pump
providing heated water to the DHW tank.
Note: When the heat pump’s leaving water temperature is
above the DHW mode leaving water temperature operating
limit (T5stop), the heat pump does not provide heated
water to the DHW tank. The DHW mode leaving water
temperature operating limit is related to ambient
temperature as shown in Figure 2-6.3 in Part 2, 6
“Operating Limits”.
dT1S5 sets the heat pump’s leaving water set temperature
(T1S) relative to DHW tank water temperature (T5). For DHW mode, the user sets the DHW set temperature (T5S) on the
main screen and cannot manually set T1S. T1S is set as T1S = T5 + dT1S5.
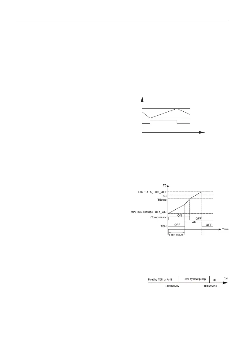
Figure 3-7.6 illustrates the operation of the heat pump and
immersion heater(optional) in DHW mode. If the DHW tank
water temperature (T5) is less than the minimum of the DHW
set temperature (T5S) and the heat pump leaving water
temperature operating limit (T5stop) (refer to Figure 2-6.3 in
Part 2, 6 “Operating Limits”) less dT5_ON, the heat pump
starts providing heated water to the DHW tank. After
t_TBH_delay minutes have elapsed, the immersion heater is
turned on. If T5 reaches T5stop, the heat pump stops but the
immersion heater continues running until T5 has reached T5S
+ dT5_TBH_OFF
T4DHWMAX sets the ambient temperature above which the heat
pump will not operate in DHW mode. The highest value that
T4DHWMAX can take is 43°C, which is the DHW mode upper ambient
temperature operating limit of the heat pump.
T4DHWMIN sets the ambient temperature below which the heat
pump will not operate in DHW mode. The lowest value that
T4DHWMIN can take is -25°C, which is the DHW mode lower ambient
temperature operating limit of the heat pump.
Figure 3-7.5: dT5_ON
Abbreviations:
T5: DHW tank water temperature
T5S: DHW set temperature
Figure 3-7.6: DHW mode operation
Abbreviations:
T5: DHW tank water temperature
T5S: DHW set temperature
T5stop:
DHW mode leaving water temperature operating limit
TBH: Immersion heater in DHW tank
Figure 3-7.7: T4DHWMAX and T4DHWMIN
Abreviations:
HP
: Heat pump
TBH
: DWH tank immersion heater
AHS: Additional heating source
T5S
T5
T5S-dT_ON
Compressor
OFF ON OFF
Time
Bekijk gratis de handleiding van Vivax HPM-28CH84AERIs R32-1H3, stel vragen en lees de antwoorden op veelvoorkomende problemen, of gebruik onze assistent om sneller informatie in de handleiding te vinden of uitleg te krijgen over specifieke functies.
Productinformatie
| Merk | Vivax |
| Model | HPM-28CH84AERIs R32-1H3 |
| Categorie | Airco |
| Taal | Nederlands |
| Grootte | 28688 MB |




