V-Tac VT-12341 handleiding

83 pagina's
PDF beschikbaar

Handleiding

Je bekijkt pagina 32 van 83
31
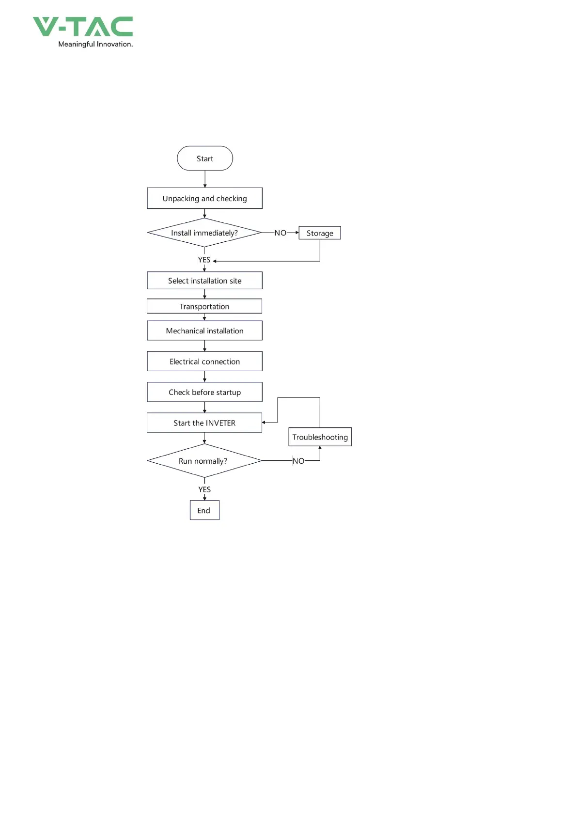
3.Installation
3.1 Installation Process
Figure3-1 Installation process

Bekijk gratis de handleiding van V-Tac VT-12341, stel vragen en lees de antwoorden op veelvoorkomende problemen, of gebruik onze assistent om sneller informatie in de handleiding te vinden of uitleg te krijgen over specifieke functies.

Productinformatie

MerkV-Tac
ModelVT-12341
CategorieNiet gecategoriseerd
TaalNederlands
Grootte27251 MB