Sony DWX Wireless Studio handleiding
Handleiding
Je bekijkt pagina 11 van 89

11
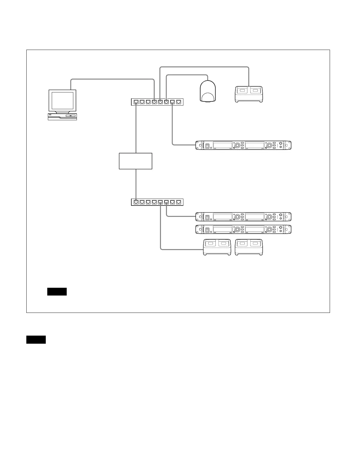
When using a router
The following shows IP address, subnet mask, and default gateway configuration examples.
For details on connecting devices, refer to the Operating Instructions supplied with the receiver.
• If the LED on the LAN connector area at the rear of the receiver does not light up green, check the connection.
• For connections, use a category 5 or superior LAN cable with a maximum length of 100 m (330 ft). If the connection
requires a total cable length exceeding 100 m (330 ft), use a hub between the PC and the device.
• Use the cross cables when directly connecting the PC and the devices.
• Do not touch the LAN connector directly with your hands. The transfer of static electricity may result in malfunction of
the unit. As static electricity can discharge from your body and clothes, be sure to remove any static electricity before
connecting or disconnecting the LAN cable.
Notes
Receiver
RMU-01
Hub
PC
Battery charger
System without gateway setting
System with gateway setting
Router
Battery charger
Hub
2)
1)
Receiver
Set the IP address of each device to 192.168.0.xxx
(where xxx is unique to each device).
Configuration of a gateway address is not required.
Set the IP address of each device to 192.168.1.xxx
(where xxx is unique to each device).
Set the gateway address to 192.168.1.254.
1) IP address: 192.168.0.254
Subnet mask: 255.255.255.0
2) IP address: 192.168.1.254
Subnet mask: 255.255.255.0
• Version 1.30 or later is required in order to configure the gateway for the DWR-R03D.
• Version 1.10 or later is required in order to configure the gateway for the BC-DWX1.
Notes
IP address: 192.168.0.100
Subnet mask: 255.255.255.0
Default gateway: 192.168.0.254
Bekijk gratis de handleiding van Sony DWX Wireless Studio, stel vragen en lees de antwoorden op veelvoorkomende problemen, of gebruik onze assistent om sneller informatie in de handleiding te vinden of uitleg te krijgen over specifieke functies.
Productinformatie
Merk | Sony |
Model | DWX Wireless Studio |
Categorie | Niet gecategoriseerd |
Taal | Nederlands |
Grootte | 20587 MB |