Handleiding
Je bekijkt pagina 12 van 33

ENGLISH
8 BEFORE YOU OPERATE THE MONITOR
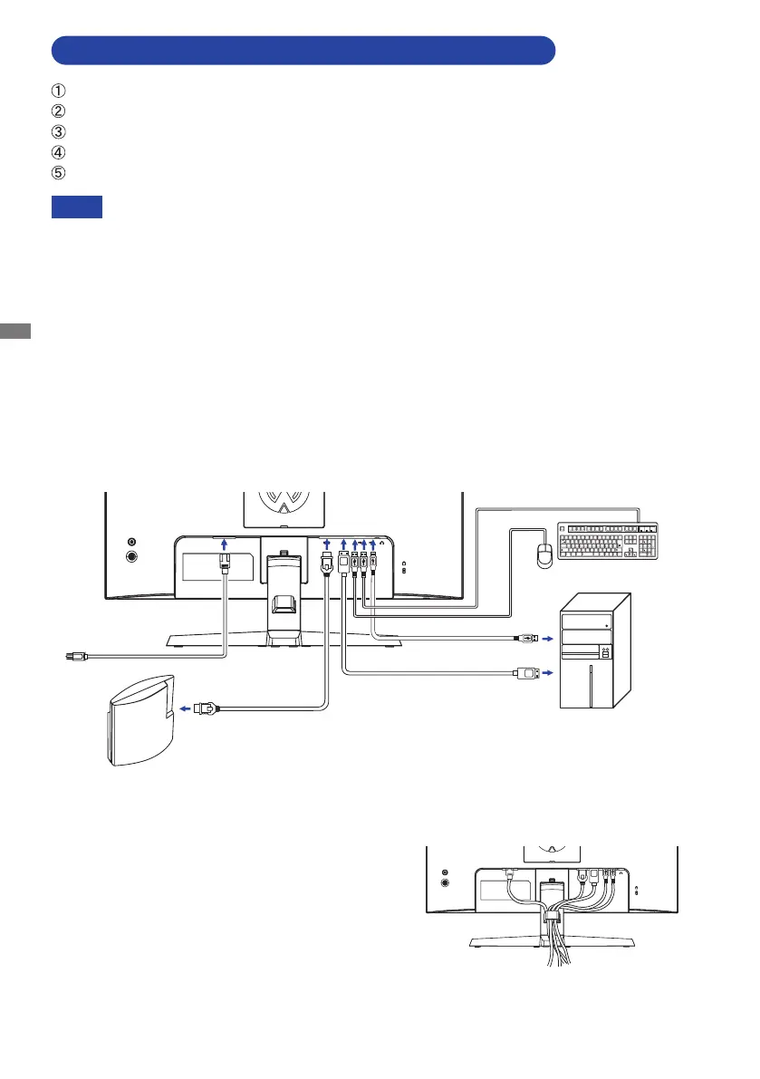
CONNECTING YOUR MONITOR : G-MASTER G2740QSU
Ensurethatboththecomputerandthemonitorareswitchedo.
Connect the computer to the monitor with the signal cable.
Connect the computer to the monitor with the USB Cable.
ConnectthePowerCabletothemonitorrstandthentothepowersource.
Turn on your monitor and computer.
[Example of Connection]
<Back>
NOTE
Makesurethatthebuildinginstallationhasacircuitbreakerof120/240V,20A(maximum).
The signal cables used for connecting the computer and monitor may vary with the
type of computer used. An incorrect connection may cause serious damage to both
the monitor and the computer. The cable supplied with the monitor is for a standard
connector. If a special cable is required please contact your local iiyama dealer or
regionaliiyamaoce.
Makesureyoutightenthengerscrewsateachendofthesignalcable.
The Class I pluggable equipment Type A must be connected to protective earth.
The socket-outlet shall be installed near the equipment and shall be easily accessible.
Excessive sound pressure from ear-/headphones can cause hearing damage/hearing loss.
[ Collect Cables ]
Put the cables through the cable holder to bundle
them.
GAME
Equipment etc.
Power Cable (Accessory)
Computer
USB Cable (Accessory)
Mouse
Keyboard
DisplayPort Cable (Accessory)
HDMI Cable (Accessory)
Bekijk gratis de handleiding van Iiyama G-Master G2740QSU, stel vragen en lees de antwoorden op veelvoorkomende problemen, of gebruik onze assistent om sneller informatie in de handleiding te vinden of uitleg te krijgen over specifieke functies.
Productinformatie
| Merk | Iiyama |
| Model | G-Master G2740QSU |
| Categorie | Monitor |
| Taal | Nederlands |
| Grootte | 3091 MB |







