Hisense HI6432BSCE handleiding
Handleiding
Je bekijkt pagina 10 van 34

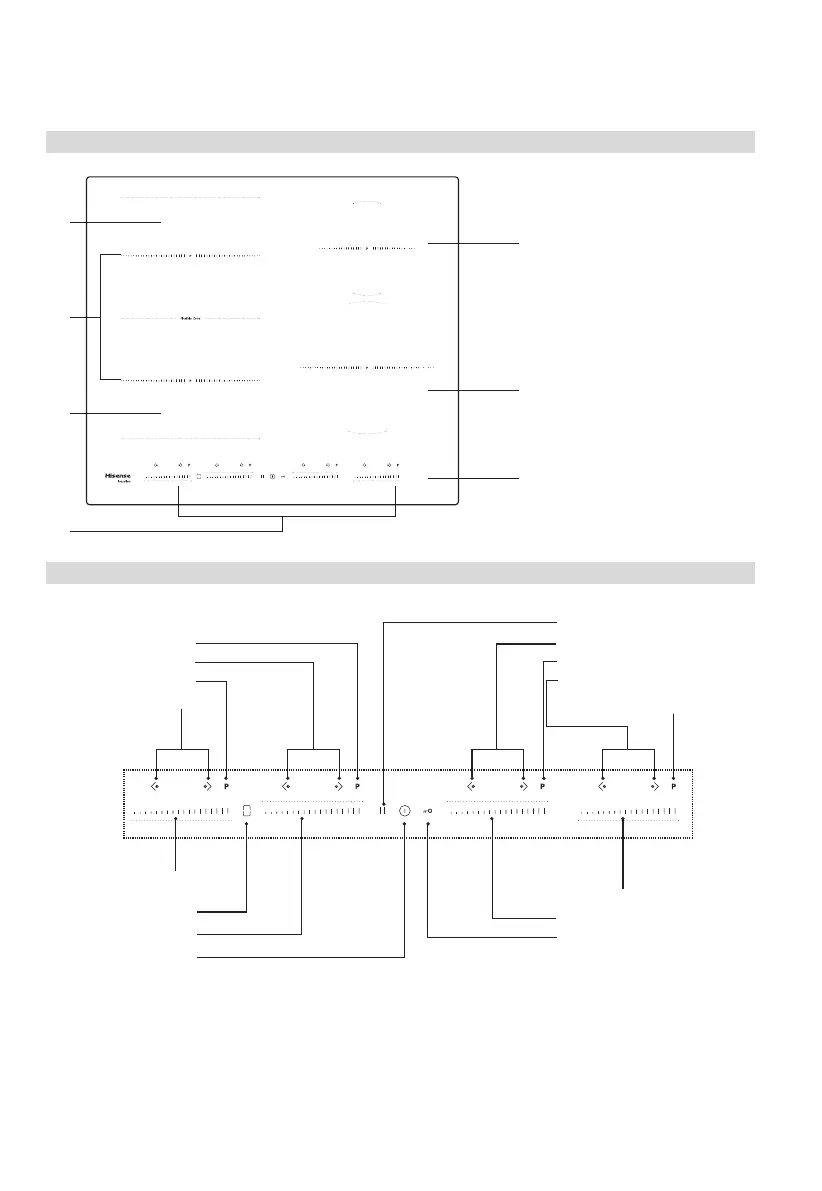
3. PRODUCT OVERVIEW
3.1. Top View
3.2. Control Panel
1. Zone: 2200 / 3300 W (P)
2. Zone: 2200 / 3300 W (P)
3. Zone: 1400 / 2000 W (P)
4. Zone: 2300 / 3300 W (P)
5. Zone: 3300 / 3700 W (P)
6. Glass plate
7. Control panel
N O T E
All images in this manual are for explanatory purposes only. Any discrepancy between the real object and
the illustration in the drawing is subject to the real object.
Timer control
Timer control
Timer control
Timer control
Power Boost
Power Boost
Power Boost
Power Boost
Pause
AreaFlex
On / Off
Key lock
Slider touch control
Slider touch control
Slider touch control
10
2
3
4
1
7
5
6
Bekijk gratis de handleiding van Hisense HI6432BSCE, stel vragen en lees de antwoorden op veelvoorkomende problemen, of gebruik onze assistent om sneller informatie in de handleiding te vinden of uitleg te krijgen over specifieke functies.
Productinformatie
| Merk | Hisense |
| Model | HI6432BSCE |
| Categorie | Niet gecategoriseerd |
| Taal | Nederlands |
| Grootte | 2925 MB |







