Fantini Cosmi ASPIRLIGHT HV handleiding
Handleiding
Je bekijkt pagina 15 van 24

15
ENGLISH
ASPIRLIGHT HV
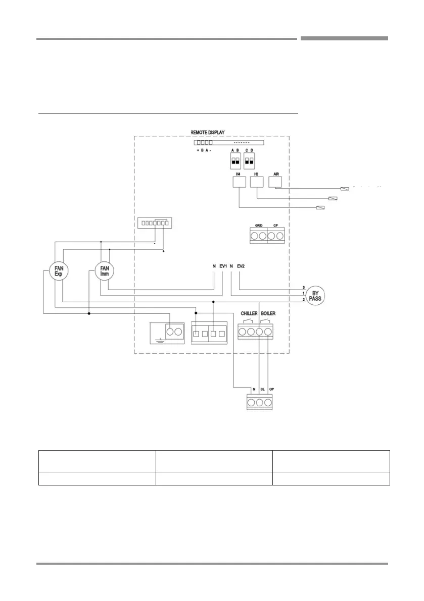
4.2 UNIT WIRING DIAGRAMS
CONNECTIONS SET UP BY THE CUSTOMER
CHILLER Chiller / Generator activation Dry Contact (hot/cold request
activation)
REMOTE DISPLAY Remote control (4 wires)
POWER SUPPLY
230/1/50
POST VALVE /
COIL
Room air probe
Exhaust Probe
Outdoor Air Probe
Bekijk gratis de handleiding van Fantini Cosmi ASPIRLIGHT HV, stel vragen en lees de antwoorden op veelvoorkomende problemen, of gebruik onze assistent om sneller informatie in de handleiding te vinden of uitleg te krijgen over specifieke functies.
Productinformatie
| Merk | Fantini Cosmi |
| Model | ASPIRLIGHT HV |
| Categorie | Ventilator |
| Taal | Nederlands |
| Grootte | 2347 MB |
