Handleiding
Je bekijkt pagina 59 van 84

Air Conditioner Service Manual
59
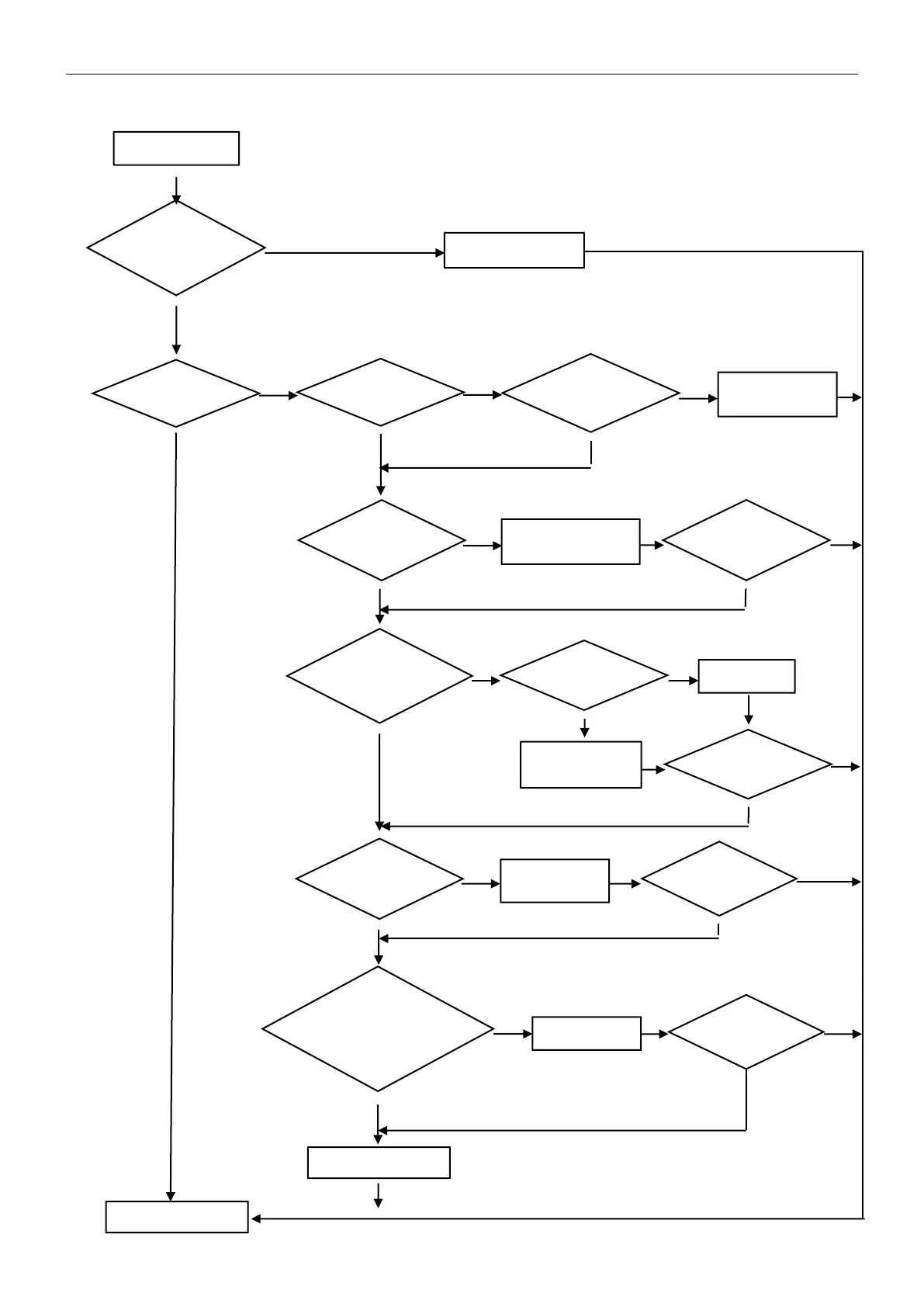
6.2.15 P4 ---ODU Discharge temperature overheating protection
Display P4
ODU temperature
higher than 60℃?
Normal protection
Unit operate?
ODU location
acceptable?
Enough space for
ventilation?
Adjust ODU
installation
Condenser too
dirty? or filter
blocked?
IDU/ODU fan motor
running slowly or
stopped?
Capillary blocked?
Is the unit gas
pressure normal?
(cooling0.8-1.3Mpa,
heating2.0-3.6Mpa)
Replace ODU PCB
Clean IDU filter or
ODU condenser.
Fan blade
blocked?
Adjust
Replace fan
motor or PCB
Replace
capillary
Charge gas
End
Yes
P4 disappear?
Problem solved?
Problem solved?
No
Yes
No
Yes
No
No
Yes
Yes
Yes
No
No
No
Yes
Yes
No
Yes
No
Yes
Yes
Yes
No
No
No
Yes
No
Problem solved?
Bekijk gratis de handleiding van Daizuki DXMHT12E424-24, stel vragen en lees de antwoorden op veelvoorkomende problemen, of gebruik onze assistent om sneller informatie in de handleiding te vinden of uitleg te krijgen over specifieke functies.
Productinformatie
Merk | Daizuki |
Model | DXMHT12E424-24 |
Categorie | Airco |
Taal | Nederlands |
Grootte | 16081 MB |