Bogen PCM2000 handleiding
Handleiding
Je bekijkt pagina 26 van 40

26
G
BK
R
Y
BL
W
Not used
Play status contact common
Audio output (-)
Audio output (+)
Play status contact
Not used
6 CONDUCTOR
MODULAR
CABLE
RJ 11
MODULAR
BOX
G
BK
R
Y
BLW
PBX
ANALOG LINE
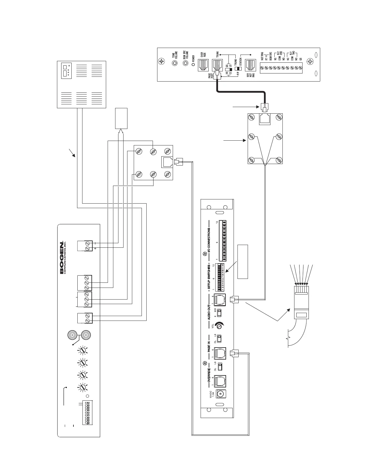
Note Switch settings:
Off - Up, On - Down
24V DC
POWER
SUPPLY
PCM
TIM
11s
6
1s
MAX
MAX
TIME
TIME
MIN
MIN
TIME
TIME
100100
1
0
1
VOX ENABLE VOX DIS
CONF TNPRE ANN TN
TRUNK MODE STATION
LOOP START GND START
DETECT CPC IGNORE
0
TONE
TONE
MUSIC
MUSIC
VOX
VOX
DELAY
DELAY
STATION/
TRUNK
PAGE
OUT
ON
PT PR G/S
NO C
TR
24VDC
150mA
CONTACT
CLOSURES
NC
1-RNG DLY
NO TIMER TRNK TMER
ANS IMMED
RANGE (SEC)
INHIBIT
11
100 - 200
01
50 - 100
0
1
1 - 50
00
PAGING
PAGING
TIME
TIME
<
<
<
<
TAMB2
TELEPHONE PAGING ACCESS MODULE
O
N
1
2
3
4
5
6
7
8
9
DFT120
SETUP FOR CONFIGURATION 12: DFT120 & TAMB2 WIRING DIAGRAM - GROUND START TRUNK OR STATION LEVEL
Bekijk gratis de handleiding van Bogen PCM2000, stel vragen en lees de antwoorden op veelvoorkomende problemen, of gebruik onze assistent om sneller informatie in de handleiding te vinden of uitleg te krijgen over specifieke functies.
Productinformatie
Merk | Bogen |
Model | PCM2000 |
Categorie | Niet gecategoriseerd |
Taal | Nederlands |
Grootte | 3772 MB |