Alpine TUE-T152 handleiding
Handleiding
Je bekijkt pagina 16 van 18

14-EN
Installation and Connections
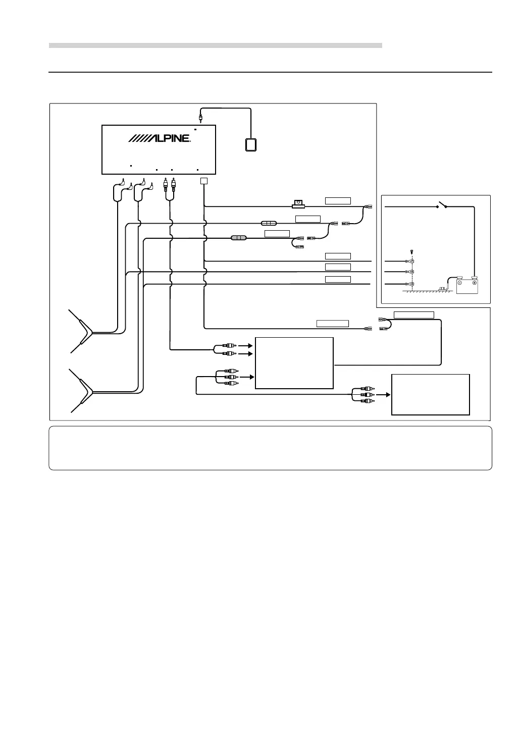
1
Switched Power Lead (Ignition) (Red)
Connect this lead to an open terminal on the
vehicle's fuse box or another unused power
source which provides (+) 12V only when the
ignition is turned on or in the accessory position.
2
Fuse Holder (7.5A)
3
Fuse Holder (0.5A)
4
Ground Lead (Black)
Connect the lead to a good chassis ground on
the vehicle. Make sure the connection is made to
bare metal and is securely fastened using the
sheet metal screw provided.
5
Remote Control Input Lead (White/Brown)
Connect to the remote control output Lead of the
CVA-1006R, etc.
When using the remote control eye, the signal of
this lead becomes ineffective.
6
RCA Extension Cable (Included)
7
To AUX Audio L-ch (MONO) Input Connector
8
To AUX Video Input Connector
9
Remote Control Output Lead
p
TV Antenna (Included)
q
AUX Output Terminal
Use when connecting an optional monitor.
w
RCA Extension Cable (Sold separately)
e
To AUX Input Connector
r
Remote Control Eye
Make sure to use this when operating TUE-T152
from the rear monitor.
VIDEO OUTPUT
AUDIO OUTPUT
ANTENNA INPUT
POWER SUPPLY
REMOTE EYE INPUT
TV TUNER/DIVERSITY UNIT TUE-T152
AV Head Unit
CVA-1006R etc.
(Sold Separately)
or
Monitor
TME-M790 etc.
(Sold Separately)
Yellow
Black
Yellow
White
Red
Red
Yellow
Black
ACC
GND
GND
GND
Red
Red
Red
ACC
ACC
e
w
White
Yellow
Rear Monitor
TME-M750 etc.
(Sold Separately)
Battery
Ignition Key
2
1
3
3
1
1
4
4
4
5
q
9
7
8
p
p
r
6
REMOTE IN
White/Brown
Black
Black
Black
REMOTE OUT
White/Brown
Connections
Connections and System Wiring Diagram
NOTE
Caution - when connecting the Rear Monitor
Make sure to use the Remote Control Eye
r
, when operating TUE-T152 from the rear monitor. In this case, the signal
of the Remote Control Input Lead
5
becomes ineffective.
Bekijk gratis de handleiding van Alpine TUE-T152, stel vragen en lees de antwoorden op veelvoorkomende problemen, of gebruik onze assistent om sneller informatie in de handleiding te vinden of uitleg te krijgen over specifieke functies.
Productinformatie
| Merk | Alpine |
| Model | TUE-T152 |
| Categorie | Niet gecategoriseerd |
| Taal | Nederlands |
| Grootte | 1742 MB |







