Yamaha DME8i-ES handleiding
Handleiding
Je bekijkt pagina 22 van 48

Connecting to a Computer
DME8i-ES/DME8o-ES/DME4io-ES Owner’s Manual
Foreword
Introduction to
the DME Satellite
Controls and
Connectors
Connecting to
a Computer
Audio I/O
Connection
Connecting to an
External Device
Other Functions
References
22
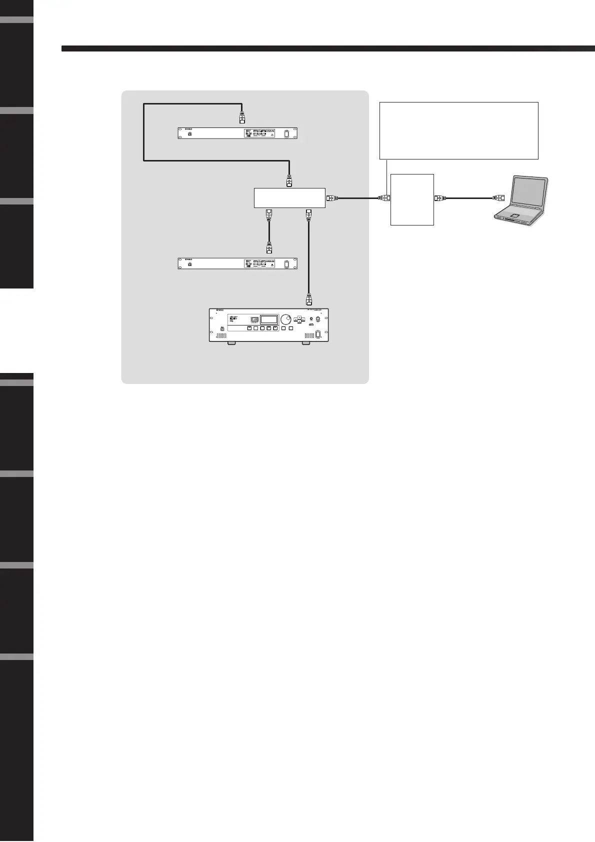
Control from a computer with a different subnet
HOMEHOME UTILITYUTILITYSCENESCENE LEVELLEVEL MUTEMUTE
ENTERENTERCANCELCANCEL
Device Group
Group Master
DME Satellite (IP address: 192.168.0.5)
Ethernet Cable
Ethernet Cable
Ethernet
Straight Cable
Ethernet
Straight Cable
Ethernet
Straight Cable
Switching Hub
Router or
Layer-3
Compliant
Switching
Hub
Computer
Port settings
• Destination network address: 192.168.0.0
• Subnet mask: 255.255.255.0
• Gateway: 192.168.0.254
DME Satellite
(IP address: 192.168.0.3)
(Master ID: 5)
DME64N/24N
(IP address: 192.168.0.12)
(Master ID: 5)
Bekijk gratis de handleiding van Yamaha DME8i-ES, stel vragen en lees de antwoorden op veelvoorkomende problemen, of gebruik onze assistent om sneller informatie in de handleiding te vinden of uitleg te krijgen over specifieke functies.
Productinformatie
| Merk | Yamaha |
| Model | DME8i-ES |
| Categorie | Niet gecategoriseerd |
| Taal | Nederlands |
| Grootte | 8326 MB |







