Vestil HIPM-2048-AIR handleiding
Handleiding
Je bekijkt pagina 11 van 18

Table of Contents Rev. 5/11/2020 HIPM, MANUAL
Table of Contents Copyright 2020 Vestil Manufacturing Corp. Page 11 of 18
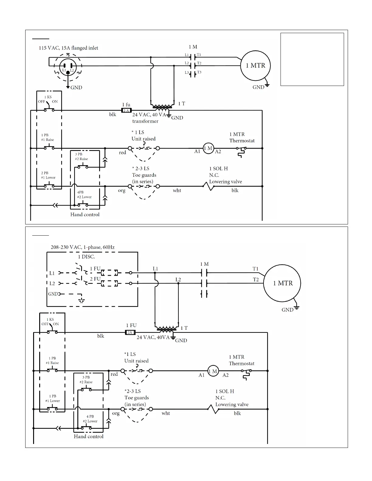
*FIG. 6: 208/230 VAC, single phase modular power unit electrical circuit diagram
99-124-033
*Refer to separate MPU-GEN2
manual if your HIPM was
manufactured after 12-1-2018.
NOTE:
Overcurrent and short-
circuit protection
consistent with the
National Electrical Code
must be provided by the
end user.
*Limit switches or
jumper wire used.
*FIG. 5: 115 VAC, single phase modular power unit electrical circuit diagram
NOTE:
Overcurrent and short-
circuit protection
consistent with the
National Electrical Code
must be provided by the
end user.
*Limit switches or
jumper wire used.
99-124-026, Rev. D
*Refer to separate
MPU-GEN2 manual
if your HIPM was
manufactured after
12-1-2018.
Bekijk gratis de handleiding van Vestil HIPM-2048-AIR, stel vragen en lees de antwoorden op veelvoorkomende problemen, of gebruik onze assistent om sneller informatie in de handleiding te vinden of uitleg te krijgen over specifieke functies.
Productinformatie
Merk | Vestil |
Model | HIPM-2048-AIR |
Categorie | Vorkheftruck |
Taal | Nederlands |
Grootte | 4943 MB |