Handleiding
Je bekijkt pagina 38 van 72

TCL Air Conditioner Service Manual
38
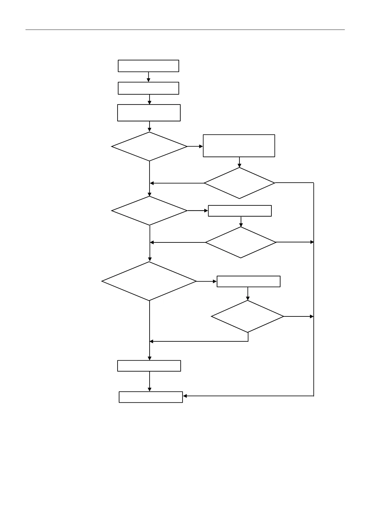
3.2.4 E6----IDU ventilation failure (PG and DC fan motor only)
Start
Fan motor well
connected to PCB
Displa
y
E6
Check and reconnect
Multi-meter check resistance
of fan motor, is there open or
short circuit of winding?
Replace IDU PCB
Replace fan motor
Yes
Yes
No
No
End
Turn the fan blades by
hand while power-off
Can the fan blades run
smoothly?
Adjust the motor and blade
assembly so that rotor can
run smoothl
y
.
E6 disappear?
No
No
Yes
Yes
E6 disappear?
E6 disappear?
Yes
No
Yes
Bekijk gratis de handleiding van TCL TAC-09CSD, stel vragen en lees de antwoorden op veelvoorkomende problemen, of gebruik onze assistent om sneller informatie in de handleiding te vinden of uitleg te krijgen over specifieke functies.
Productinformatie
Merk | TCL |
Model | TAC-09CSD |
Categorie | Airco |
Taal | Nederlands |
Grootte | 10827 MB |