SurgeX SEQ-1U handleiding

23 pagina's
PDF beschikbaar

Handleiding

Je bekijkt pagina 19 van 23
© SurgeX | Technical Support: 800-645-9721 | surgex.com Page 19
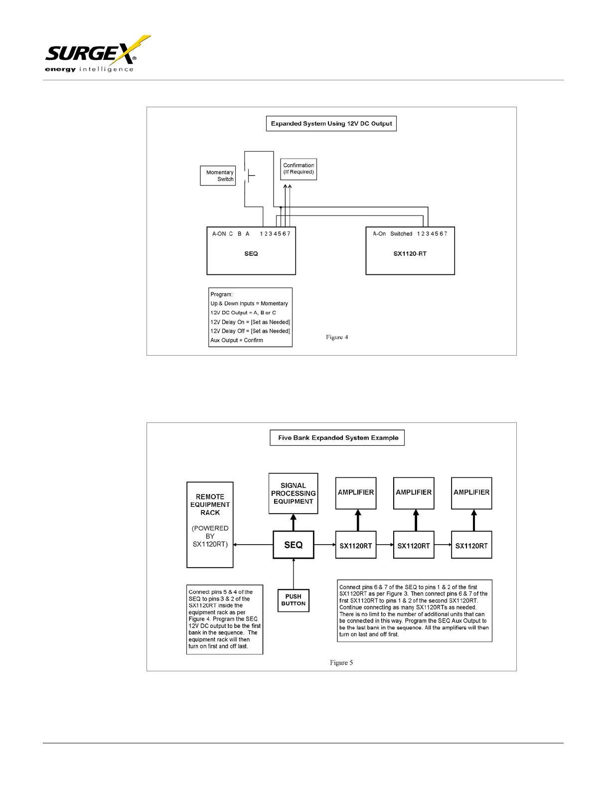
SEQ/SEQ-1U User Manual
Software Version 2.0

Bekijk gratis de handleiding van SurgeX SEQ-1U, stel vragen en lees de antwoorden op veelvoorkomende problemen, of gebruik onze assistent om sneller informatie in de handleiding te vinden of uitleg te krijgen over specifieke functies.

Productinformatie

MerkSurgeX
ModelSEQ-1U
CategorieNiet gecategoriseerd
TaalNederlands
Grootte3231 MB