Siemens 3RW4027-1BB14 handleiding
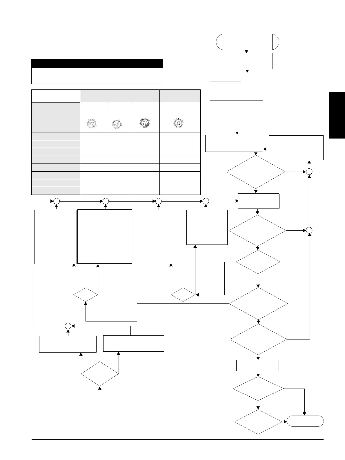
Handleiding
Je bekijkt pagina 9 van 32

3ZX1012-0RW40-2DA1 9
Français
Instructions de mise en service rapide
1. Arrêt du démarreur
progressif (IN 1 -> 0).
2. Réduire le temps de
démarrage (potentiomètre
vers la gauche)
ou
3. Augmenter la valeur de
limitation si réglage de
limitation de courant
(potentiomètre vers la droite).
1. Arrêt du démarreur
progressif (IN 1 -> 0).
2. Allonger le temps de
démarrage
(potentiomètre
vers la droite).
3. Réduire la valeur de
limitation de courant
(potentiomètre vers la
gauche).
1. Arrêt du démarreur
progressif (IN 1 -> 0).
2. Augmenter la tension de
démarrage (potentiomètre
vers la droite)
ou
3.Augmenter la valeur de
limitation si réglage de
limitation de courant
(potentiomètre vers la
droite).
1. Arrêt du démarreur
progressif (IN 1 -> 0).
2. Réduire la tension
de démarrage
(potentiomètre vers
la gauche)
Le moteur atteint sa
vitesse nominale
- avec une montée
de couple trop
rapide
- plus rapidement
que souhaité, avec
un courant de
démarrage trop fort
Le moteur atteint
sa vitesse
nominale
- plus lentement
que souhaité,
- pas du tout
(s'arrête)
Le moteur ne
démarre pas
immédiatement
et ronfle
Moteur
:
Le moteur
démarre
avec choc de
couple
Allonger le temps de
ralentissement
(potentiomètre vers la droite)
Réduire le temps de
ralentissement
(potentiomètre vers la gauche)
Ralentissement
progressif
Le moteur s'arrête de
manière abrupte et
non progressive.
Le moteur poursuit
sa marche encore
trop longtemps.
Mise en service rapide
3RW40 SIRIUS
démarreur progressif
1. Contrôle du câblage
- bloc de commande et
- bloc de puissance
2. Paramétrage de l’appareil
Protection moteur
- sur régleur I
e
régler le courant assigné du moteur
- régler la classe de coupure nécessaire sur le commutateur
CLASS.
Fonction démarreur progressif
- valeur limitation de courant (x I
e
)
- temps démarrage (s)
- tension de démarrage (%)
- temps de ralentissement (s)
à régler sur les valeurs souhaitées (voir le tableau Proposition
de réglage).
3. Contrôler et mettre en circuit
les tensions dans le circuit
principal et de commande.
Déterminer et supprimer
l’origine du défaut via
l’affichage LED et la table des
états.
(voir Page 10)
LED "DEVICE"
feu fixe vert,
les autres LED
sont éteintes ?
non
4. Mettre en marche
le démarreur
progressif (IN 0 -> 1)
LED :
"DEVICE" feu fixe
vert, "STATE/BYPASSED"
vert clignotant ?
Moteur en
marche progressive-
ment ?
Le moteur
atteint rapidement,
sa vitesse nominale dans le
temps souhaité ?
LED :
"DEVICE" feu
vert fixe, "STATE/
BYPASSED" feu
vert fixe ?
Arrêt du démarreur
progressif (IN 1 -> 0)
Quel mode
de ralentissement
sélectionné ?
Le moteur
s’arrête comme
prévu ?
Mise en service
achevée
Moteur :
non
non
non
non
non
Raccordement de thermistance (uniquement 3RW40.-.TB0.)
– Raccordement du thermoclick selon la figure 6.3 (retirer les ponts à fil)
– Raccordement PTC type A selon la figure 6.4 (retirer les ponts à fil)
PRUDENCE
Risque de dommages matériels.
Un raccordement aux bornes libres est inadmissible.
Proposition de réglage Paramètres de démarrage
Paramètres de
ralentissement
Tension
démarrage %
Temps
dém. s
Val. limitation
courant
Temps ralent. s
Application
Convoyeur
70 10
5xI
e
5
Convoyeur à rouleaux
60 10
5xI
e
5
Compresseur
50 10
4xI
e
0
Petit ventilateur
40 10
4xI
e
0
Pompe
40 10
4xI
e
10
Pompe hydraulique
40 10
4xI
e
0
Malaxeur
40 20
4xI
e
0
Fraiseuse
40 20
4xI
e
0
40
100%
0
5
10
20s
e
xI
5
1.3
5
10
0
20s
Ralentissement progressif
oui
oui
oui
oui
oui
oui
oui
oui
Ralentissement naturel
Bekijk gratis de handleiding van Siemens 3RW4027-1BB14, stel vragen en lees de antwoorden op veelvoorkomende problemen, of gebruik onze assistent om sneller informatie in de handleiding te vinden of uitleg te krijgen over specifieke functies.
Productinformatie
| Merk | Siemens |
| Model | 3RW4027-1BB14 |
| Categorie | Niet gecategoriseerd |
| Taal | Nederlands |
| Grootte | 6178 MB |


