Siemens 3RW4027-1BB14 handleiding
Handleiding
Je bekijkt pagina 21 van 32

3ZX1012-0RW40-2DA1 21
Türkçe
Hızlıca ilk çalıştırma talimatı
1. Yumuşak yol vericiyi
kapatınız (IN 1 -> 0).
2. Kalkış süresini
düşürünüz (Potansiyo-
metreyi sola çeviriniz)
veya
3. Akım tahdidi ayarlanmış
ise, tahdit değerini
yükseltiniz (Potansiyo-
metreyi sağa çeviriniz).
1. Yumuşak yol
vericiyi kapatınız (IN 1
-> 0).
2. Kalkış süresini
yükseltiniz (Potansi-
yometreyi
sağa çeviriniz).
3. Akım sınır değerini
düşürünüz
(Potansiyometreyi
sola çeviriniz).
1. Yumuşak yol vericiyi
kapatınız (IN 1 -> 0).
2. Başlangıç gerilimini
arttırınız (Potansiyometreyi
sağa çeviriniz)
veya
3. Akım tahdidi ayarlanmış
ise, tahdit değerini
yükseltiniz (Potansiyo-
metreyi sağa çeviriniz).
1. Yumuşak yol
vericiyi kapatınız
(IN 1 -> 0).
2. Başlangıç
gerilimini düşürünüz
(Potansiyometreyi
sola çeviriniz)
Motor
nominal devir
sayısına
- çok hızlı moment
yükselmesi ile
- istenenden daha
hızlı,
çok yüksek
yol alma akımı ile
ulaşıyor
Motor nominal
devir sayısına
- istenenden
daha yavaş
ulaşıyor,
- ulaşmıyor
(takılıyor)
Motor hemen
çalışmıyor ve
gürleme sesi
geliyor
Motor:
Motor
moment
vuruşu ile yol
alıyor
Duruş zamanını uzatını z
(Potansiyometreyi sağa
çeviriniz)
Duruş zamanını azaltınız
(Potansiyometreyi sola
çeviriniz)
Yumuşak
duruş
Motor birden,
yumuşak olmayan
biçimde duruyor.
Motor çok uzun
süre çalışmaya
devam ediyor.
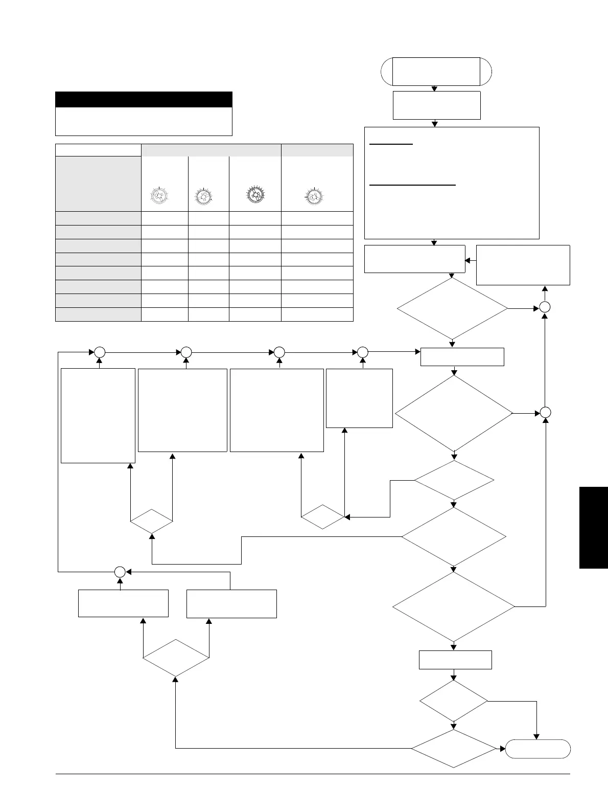
Hızlıca ilk çalıştırma
3RW40 SIRIUS
Yumuşak yol verici
1. Kablolama kontrolü
- Kumanda bölümü ve
- Performans bölümü
2. Cihazı parametreleyiniz
Motor koruma
- I
e
ayarlayıcısında tahrik mekanizmasının motor
ölçüm akımını ayarlayınız
- CLASS şalterinde gerekli devre kapama sınıfını
ayarlayınız.
Yumuşak
kalkış fonksiyonu
- Akım sınır değeri (x I
e
)
- Kalkış süresi (sn)
- Başlangıç gerilimi (%)
- Duruş zamanı (sn)
İstenen değerlere ayarlayınız (Bkz. Tablo,
Ayar önerisi).
3. Denetim devresinde ve ana
devredeki gerilimleri kontrol
ediniz ve devreye sokunuz.
LED göstergesi ve pozisyon
tablosu üzerinden arıza
nedenini bulunuz ve bertaraf
ediniz. (Bkz. Sayfa 22)
"DEVICE" LED
göstergesi devamlı yeşil
yanıyor, diğer LED
göstergeleri
kapalı mı?
Hayır
4. Yumuşak yol vericiyi
açınız (IN 0 -> 1)
LED göstergeleri:
"DEVICE" devamlı yeşil
yanıyor, "STATE/
BYPASSED"
yeşil yanıp sönüyor
mu?
Motor yumuşak
biçimde yol aldı
mı?
Motor hızla,
istenen süre içinde nominal
devir sayısına ulaşıyor
mu?
LED göstergeleri:
DEVICE" devamlı yeşil
yanıyor, "STATE/
BYPASSED" devamlı yeşil
yanıyor mu?
Yumuşak yol vericiyi
kapatınız (IN 1 -> 0).
Hangi
duruş bitiş
çeşidi seçildi?
Motor
istendiği şekilde
duruyor mu?
Çalı ştırma
tamamlandı
Motor:
Hayır
Hayır
Hayır
Hayır
Termistör bağlantısı (sadece 3RW40.-.TB0.)
– Resim 6.3’e göre Thermoclick bağlantısı (geçici olarak kullanılan bağlantı telini çıkarınız)
– Resim 6.4’e göre PTC Tip A bağlantısı (geçici olarak kullanılan bağlantı telini çıkarınız)
ÖNEMLİ DİKKAT
Maddi hasar tehlikesi.
Boştaki kıskaçlara bağlantı yasaktır.
Ayar önerisi Kalkış parametresi Duruş parametresi
Başlangıç
gerilimi %
Kalkış
süresi sn
Akım sınır
değeri
Duruş zamanı sn
Applikasyon
Taşıma bandı
70 10
5xI
e
5
Rulolu taşıyıcı
60 10
5xI
e
5
Kompresör
50 10
4xI
e
0
Küçük vantilatör
40 10
4xI
e
0
Pompa
40 10
4xI
e
10
Hidrolik pompa
40 10
4xI
e
0
Karıştırıcı
40 20
4xI
e
0
Freze makinesi
40 20
4xI
e
0
40
100%
0
5
10
20s
e
xI
5
1.3
5
10
0
20s
Yumuşak duruş
Evet
Evet
Evet
Evet
Evet
Evet
Evet
Serbest duruş
Evet
Bekijk gratis de handleiding van Siemens 3RW4027-1BB14, stel vragen en lees de antwoorden op veelvoorkomende problemen, of gebruik onze assistent om sneller informatie in de handleiding te vinden of uitleg te krijgen over specifieke functies.
Productinformatie
Merk | Siemens |
Model | 3RW4027-1BB14 |
Categorie | Niet gecategoriseerd |
Taal | Nederlands |
Grootte | 6178 MB |