Siemens 3RW4027-1BB14 handleiding
Handleiding
Je bekijkt pagina 18 van 32

18 3ZX1012-0RW40-2DA1
Português
Instrução para a colocação em funcionamento rápida
1. Desligar a chave de
partida suave.
(IN 1 -> 0).
2. Reduzir o tempo de
partida (girar o potenciô-
metro para a esquerda)
ou
3. Aumentar o valor
limitador (girar o potenciô-
metro para a direita)
quando a limitação de
corrente estiver ajustada.
1. Desligar a chave de
partida suave (IN 1 ->
0).
2. Aumentar o tempo
de partida (girar o
potenciômetro para a
direita).
3. Reduzir o valor
limitador de corrente
(girar o potenciômetro
para a esquerda).
1. Desligar a chave de
partida suave. (IN 1 -> 0).
2. Aumentar o tempo de
partida (girar o potenciô-
metro para a esquerda)
ou
3. aumentar o valor
limitador (girar o potenciô-
metro para a direita)
quando a limitação de
corrente está ajustada.
1. Desligar a chave
de partida suave (IN
1 -> 0)
2. Reduzir a tensão
inicial (girar o poten-
ciômetro para a
esquerda).
O motor alcança
a sua velocidade de
rotação nominal
- com elevação de
momento muito
rápida
- mais rápido do
que desejado,
com corrente de
partida muito
elevada
O motor alcança
a sua velocidade
de rotação
nominal
- mais devagar
do que desejado,
- de jeito nenhum
(emperra)
O motor não
parte
imediatamen
te e zumbe
Motor:
O motor
parte com
golpe
instantâneo
Aumentar o tempo de
parada
(girar o Poti para a direita)
Reduzir o tempo de parada
(girar o Poti para a
esquerda)
Parada
suave
O motor fica
parado
abruptamente,
não suavemente.
O motor continua
funcionando por
inércia por muito
tempo.
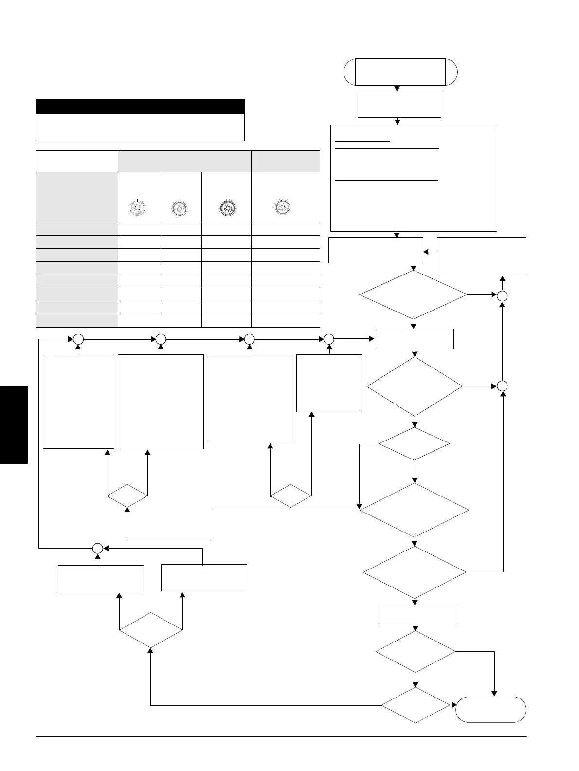
Colocação em funcionamen-
to rápida da chave de partida
suave 3RW40 SIRIUS
1. Controle da fiação
- parte de comando e
- parte de potência
2. Parametrizar o aparelho
Proteção do motor
- ajustar a corrente nominal de motor do
acionamento no ajustador I
e
- ajustar a classe de desligamento necessária no
interruptor CLASS.
Função da chave de partida suave
- Valor limitador de corrente (x I
e
)
- Tempo de partida (s)
- Tensão inicial (%)
- Tempo de parada (s)
ajustar os valores desejados (veja a tabela
Sugestão de ajuste).
3. Verificar e conectar as
tensões no circuito de corrente
de comando e principal.
Apurar e eliminar a causa da
falha através da indicação
LED e tabela de estado.
(veja Página 19)
LED "DEVICE"
luz contínua verde,
os outros LEDs estão
desligados?
não
4. Ligar a chave de
partida suave (IN 0 -> 1)
LEDs:
"DEVICE" luz
contínua verde,
"STATE/BYPASSED"
pisca em verde?
O motor parte
suavemente?
Motor
alcança rapidamente
sua velocidade de rotação
nominal dentro do tempo
desejado?
LEDs:
"DEVICE" luz contínua
verde, "STATE/BYPASSED"
luz contínua
verde?
Desligar a chave de
partida suave (IN 1 -> 0)
Qual foi o tipo
de parada
selecionado?
Motor
alcança a parada
desejada?
Colocação em
funcionamento
finalizada
Motor:
não
não
não
não
não
Conexão do termistor (somente 3RW40.-.TB0.)
– Conexão termoclick conforme figura 6.3 (retirar fio de ponte)
– Conexão PTC tipo A conforme figura 6.4 (retirar fio de ponte)
CUIDADO
Risco de danos materiais.
Não é permitida a conexão a bornes não ocupados.
Sugestão de ajuste Parâmetros de partida
Parâmetros de
parada
Tensão
inicial %
Tempo de
partida s
Valor limitador
de corrente
Tempo de parada s
Aplicação
Correia transportadora
70 10
5xI
e
5
Transportador de rolos
60 10
5xI
e
5
Compressor
50 10
4xI
e
0
Ventilador pequeno
40 10
4xI
e
0
Bomba
40 10
4xI
e
10
Bomba hidráulica
40 10
4xI
e
0
Agitador
40 20
4xI
e
0
Fresadora
40 20
4xI
e
0
40
100%
0
5
10
20s
e
xI
5
1.3
5
10
0
20s
Parada suave
sim
sim
sim
sim
sim
sim
sim
Parada por inércia
sim
Bekijk gratis de handleiding van Siemens 3RW4027-1BB14, stel vragen en lees de antwoorden op veelvoorkomende problemen, of gebruik onze assistent om sneller informatie in de handleiding te vinden of uitleg te krijgen over specifieke functies.
Productinformatie
Merk | Siemens |
Model | 3RW4027-1BB14 |
Categorie | Niet gecategoriseerd |
Taal | Nederlands |
Grootte | 6178 MB |