Scotsman UC2724 handleiding

19 pagina's
PDF beschikbaar

Handleiding

Je bekijkt pagina 17 van 19
UC2024 and UC2724 User Manual
November 2019
Page 17
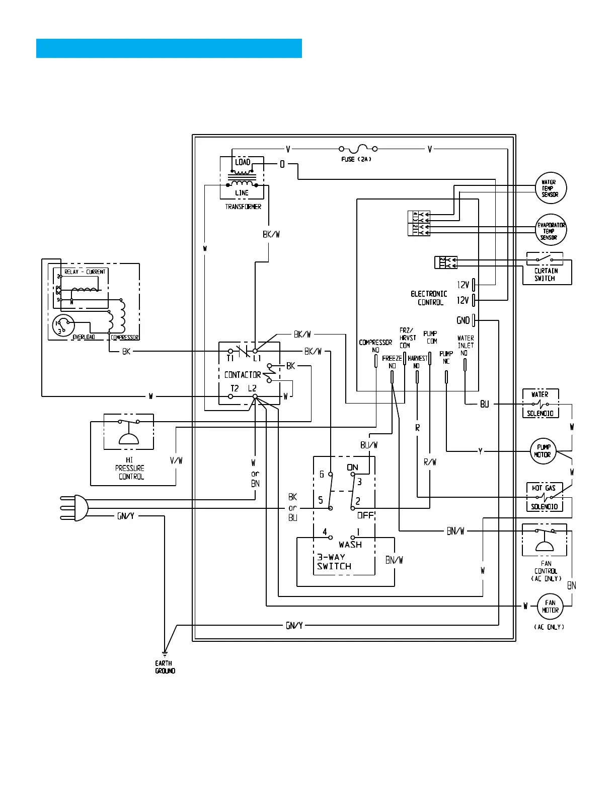
Wiring Diagram UC2024

Bekijk gratis de handleiding van Scotsman UC2724, stel vragen en lees de antwoorden op veelvoorkomende problemen, of gebruik onze assistent om sneller informatie in de handleiding te vinden of uitleg te krijgen over specifieke functies.

Productinformatie

MerkScotsman
ModelUC2724
CategorieNiet gecategoriseerd
TaalNederlands
Grootte2691 MB