SchwankAir AC-KE36-60 handleiding
Handleiding
Je bekijkt pagina 11 van 33

schwankgroup.com/schwankair
L1
L2
L3
°
C
N H1H2
N
1
O
F 1 F 2 F 3
2
N
L
PE
N L
PE
~
C1
L1
L2
L3
C2
°
C
L1
L2
L3
C3
L1
L2
L3
C4
L1 PE
L3 L2
6 5 4 2 3A1LPE N
M
~
M
~~ ~
6 5 4 2 3A1LPE N
Yellow
Blue
Red
White
Only 72" Electric
Heated 480/600V Models"
5A
16A
on/o
Left motor Right motor
White / Tach
Red / +10 V
Yellow / 0-10 V PWM
Blue / GND
600V3~/480V3~
Over heat
cut-out
Over heat
cut-out
Transformer 600V/480V-230V
2 x 10AFUSE
SENSOR
0 - 10V
DOOR
AFTER
WATER
0 - 10V
5A x 3
On
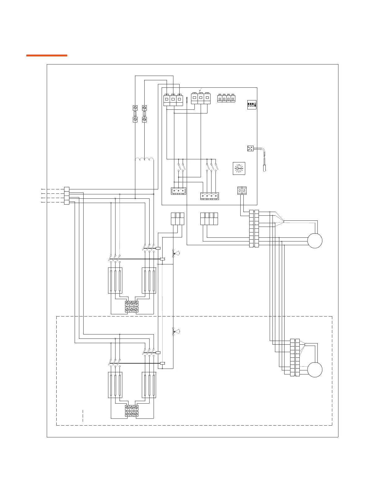
Wiring Diagram - Schwank Select10 Series Air Curtain
Electric Heated 480V/600V
Bekijk gratis de handleiding van SchwankAir AC-KE36-60, stel vragen en lees de antwoorden op veelvoorkomende problemen, of gebruik onze assistent om sneller informatie in de handleiding te vinden of uitleg te krijgen over specifieke functies.
Productinformatie
| Merk | SchwankAir |
| Model | AC-KE36-60 |
| Categorie | Niet gecategoriseerd |
| Taal | Nederlands |
| Grootte | 5149 MB |