Samsung LA40C530F1W handleiding
Handleiding
Je bekijkt pagina 29 van 77

29
English
04 Advanced Features
Anynet+
What is Anynet+?
t
Anynet+ is a function that enables you to control all connected Samsung devices that support Anynet+ with your Samsung
TV’s remote. The Anynet+ system can be used only with Samsung devices that have the Anynet+ feature. To be sure your
Samsung device has this feature, check if there is an Anynet+ logo on it.
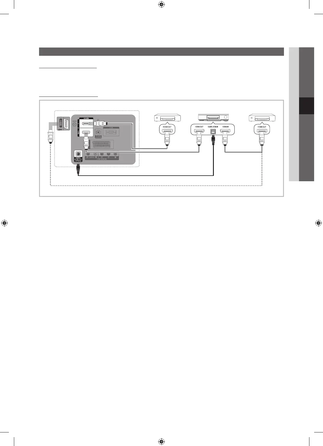
To connect to Home Theatre
1. Connect the HDMI IN (1(DVI), 2 or 3) jack on the TV and the HDMI OUT jack of the corresponding Anynet+ device using
an HDMI cable.
2. Connect the HDMI IN jack of the home theatre and the HDMI OUT jack of the corresponding Anynet+ device using an
HDMI cable.
✎
NOTE
x
Connect the Optical cable between the DIGITAL AUDIO OUT (OPTICAL) jack on your TV and the Digital Audio Input
on the Home Theatre.
x
When following the connection above, the Optical jack only outputs 2 channel audio. You will only hear sound from
the Home Theatre’s Front, Left and Right speakers and the subwoofer. If you want to hear 5.1 channel audio, connect
the DIGITAL AUDIO OUT (OPTICAL) jack on the DVD / Satellite Box (i.e. Anynet Device 1 or 2) directly to the
Amplifier or Home Theatre, not the TV.
x
Connect only one Home Theatre.
x
You can connect an Anynet+ device using the HDMI cable. Some HDMI cables may not support Anynet+ functions.
x
Anynet+ works when the AV device supporting Anynet+ is in the standby or on status.
x
Anynet+ supports up to 12 AV devices in total. Note that you can connect up to 3 devices of the same type.
TV
Home Theatre
Anynet+
Device 1
Anynet+ Device
2, 3
HDMI Cable
HDMI Cable
HDMI Cable
HDMI Cable
Optical Cable
[LC530알제리]BN68-02699D-01L02.indb 29 2010-04-01 오후 8:01:18
Bekijk gratis de handleiding van Samsung LA40C530F1W, stel vragen en lees de antwoorden op veelvoorkomende problemen, of gebruik onze assistent om sneller informatie in de handleiding te vinden of uitleg te krijgen over specifieke functies.
Productinformatie
Merk | Samsung |
Model | LA40C530F1W |
Categorie | Niet gecategoriseerd |
Taal | Nederlands |
Grootte | 14469 MB |