Remeha E-HP AW 176 Ace handleiding

48 pagina's
PDF beschikbaar

Handleiding

Je bekijkt pagina 22 van 48
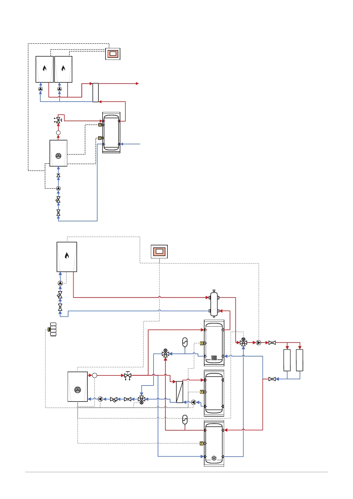
Afb.10 Voorbeeld: sanitair warm water
AD-3003095-01
FSFS
Afb.9 Voorbeeld: hybride
AD-3003094-01
FSFS
4 Beschrijving van het product
22 7681853 - v.05 - 17102023

Bekijk gratis de handleiding van Remeha E-HP AW 176 Ace, stel vragen en lees de antwoorden op veelvoorkomende problemen, of gebruik onze assistent om sneller informatie in de handleiding te vinden of uitleg te krijgen over specifieke functies.

Productinformatie

MerkRemeha
ModelE-HP AW 176 Ace
CategorieNiet gecategoriseerd
TaalNederlands
Grootte6103 MB