Pioneer DEH-S100UBA handleiding
Handleiding
Je bekijkt pagina 76 van 116

12De
• Schließen Sie das blauweiße Kabel
niemals am Stromanschluss eines
externen Leistungsverstärkers an.
Schließen Sie es auch niemals am
Stromanschluss der Autoantenne an.
Dadurch kann es zu Batterieentladung
oder Funktionsstörungen kommen.
• D
as schwarze Kabel ist das Massekabel.
Massekabel für dieses Gerät und andere
Geräte (insbesondere
Hochstromprodukte wie
Leistungsverstärker) müssen separat
verlegt und angeschlossen werden.
Andernfalls kann ein versehentliches
Abziehen zu einem Brand oder
Funktionsstörungen führen.
• D
as am Produkt angebrachte grafische
Symbol bedeutet Gleichstrom.
Dieses Gerät
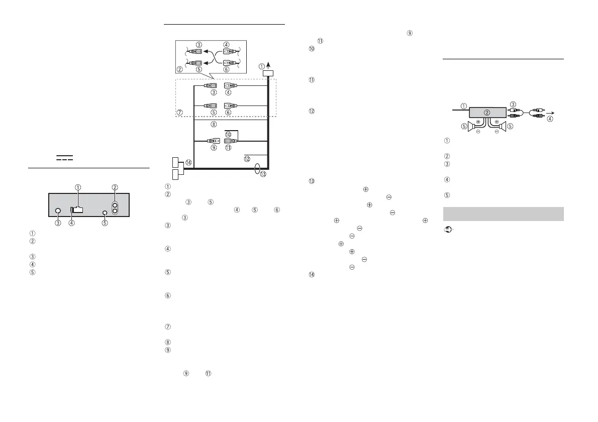
Stromkabeleingang
Hecklautsprecher- oder Subwoofer-
Ausgang
Antenneneingang
Sicherung (10 A)
Eingang für Kabelfernbedienung (Nicht
verfügbar für DEH-S100UBA)
Hier kann ein festverdrahteter
F
ernbedienungsadapter angeschlossen
werden (separat erhältlich).
Stromkabel
Zum Stromkabeleingang
Je nach Fahrzeugart kann die Funktion
von und abweichen. Achten Sie
in diesem Fall darauf, an und
an anzuschließen.
Gelb
Konstantspannung (oder
Zünd
schlossstrom)
Gelb
An der 12-V-Konstantspannungsbuchse
ansc
hließen.
Rot
Zündschlossstrom (oder
Ko
nstantspannung)
Rot
An der vom Zündschlüssel gesteuerten
Bu
chse (12 V Gleichspannung)
anschließen.
Verbinden Sie die jeweils
gleichfarbigen Kontakte miteinander.
Schwarz (Gehäuseerdung)
Blauweiß
Die Polanordnung des ISO-Steckers
vari
iert je nach Fahrzeugtyp. Verbinden
Sie und , wenn Pol 5 zur
Antennensteuerung vorgesehen ist. Bei
anderen Fahrzeugtypen dürfen
und
keinesfalls verbunden werden.
Blauweiß
An der Systemfernbedienungsbuchse
d
es Leistungsverstärkers anschließen
(max. 300 mA 12 V Gleichspannung).
Blauweiß
An der Steuerklemme des
Aut
omatikantennenrelais anschließen
(max. 300 mA 12 V Gleichspannung).
Schwarzgelb (Nicht verfügbar für DEH-
S100UBA)
Wenn Sie Geräte mit
S
tummschaltungsfunktion verwenden,
verbinden Sie dieses Kabel mit dem
Audio-Stummschaltungskabel des
betreffenden Geräts. Schließen Sie
andernfalls nichts am Audio-
Stummschaltungskabel an.
Lautsprecherkabel
Weiß: Vorn links
Schwarzweiß: Vorn links
Grau: Vorn rechts
Schwarzgrau: Vorn rechts
Grün: hinten links oder Subwoofer
Schwarzgrün: hinten links oder
Subwoofer
Violett: hinten rechts oder
Subwoofer
Schwarzviolett: hinten rechts oder
Subwoofer
ISO-Stecker
Bei einigen Fahrzeugen kann der ISO-
S
tecker in zwei Einheiten aufgeteilt sein.
Achten Sie in diesem Fall darauf, die
Verbindung mit beiden Einheiten
herzustellen.
HINWEISE
• Ändern Sie das Grundeinstellungsmenü
dieses Geräts. Siehe [SP-P/O MODE]
(Seite 5). Der Subwoofer-Ausgang dieses
Geräts ist monaural.
• Acht
en Sie bei Verwendung eines
Subwoofers mit 2 Ω darauf, den
Subwoofer am violetten und
schwarzvioletten Kabel dieses Geräts
anzuschließen. Schließen Sie nichts am
grünen und schwarzgrünen Kabel an.
Leistungsverstärker (separat
erhältlich)
Stellen Sie diese Verbindungen her, wenn
Sie den optionalen Verstärker verwenden.
Systemfernbedienung
Am blauweißen Kabel anschließen.
Leistungsverstärker (separat erhältlich)
Mit Cinch-Kabeln verbinden (separat
erhältlich)
Zum Ausgang für die Hecklautsprecher
oder den Subwoofer
Hecklautsprecher oder Subwoofer
Wichtig
• Prüfen Sie alle Anschlüsse und Systeme
vor dem endgültigen Einbau.
• Verwenden Sie keine nicht autorisierten
Teile, da dies Funktionsstörungen
verursachen kann.
• W
enden Sie sich an Ihren Händler, wenn
der Einbau das Bohren von Löchern oder
andere Modifikationen des Fahrzeugs
erfordert.
• B
auen Sie dieses Gerät nicht dort ein, wo:
–es den Betrieb des Fahrzeugs stören
ka
nn.
–es infolge plötzlichen Anhaltens eine
V
erletzung von Insassen verursachen
kann.
• D
er Halbleiterlaser wird beschädigt,
wenn er sich überhitzt. Bauen Sie dieses
Gerät mit einem Abstand zu warmen
Einbau
Bekijk gratis de handleiding van Pioneer DEH-S100UBA, stel vragen en lees de antwoorden op veelvoorkomende problemen, of gebruik onze assistent om sneller informatie in de handleiding te vinden of uitleg te krijgen over specifieke functies.
Productinformatie
| Merk | Pioneer |
| Model | DEH-S100UBA |
| Categorie | Niet gecategoriseerd |
| Taal | Nederlands |
| Grootte | 15158 MB |







