Panasonic ET-C1S600 handleiding

32 pagina's
PDF beschikbaar

Handleiding

Je bekijkt pagina 14 van 32
14-ENGLISH
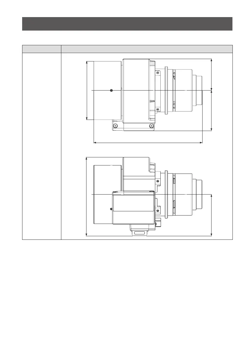
Dimensions (continued)
(Unit: mm)
Model number Dimensions
ET-C1S600
59 (2-5/16")76 (3")78 (3-2/32")
Φ110 (4-11/32")
205 (8-1/16")
148 (5-13/16")

Bekijk gratis de handleiding van Panasonic ET-C1S600, stel vragen en lees de antwoorden op veelvoorkomende problemen, of gebruik onze assistent om sneller informatie in de handleiding te vinden of uitleg te krijgen over specifieke functies.

Productinformatie

MerkPanasonic
ModelET-C1S600
CategorieNiet gecategoriseerd
TaalNederlands
Grootte2835 MB