Panasonic Aquarea PAW-TD23B6E5 handleiding
Handleiding
Je bekijkt pagina 91 van 352

11
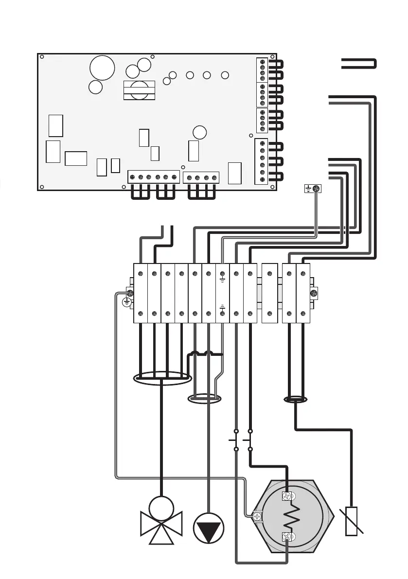
3.6.4 - PCB ( Aquarea
H J)
C O N C O N H C N L
2-way
valve
3-way
valve
Optional
Thermostat 1
OLP for booster
heater
Zone 1 room sensor
Outdoor air sensor
Tank sensor
External control
Remote controller
Boiler contact
Boiler heater
Extra pump
Overheat
protection
Brown
Blue
Orange
Grey
Brown
Blue
Blue
Black
Green/yellow
Green/yellow
Brown
White
Tank
sensor
Electric
heater
1
2
3
4
5
6
7
8
9
10
11
12
M
Circuation
pump
Diverting
valve
-
L N
98
From terminal block
Bekijk gratis de handleiding van Panasonic Aquarea PAW-TD23B6E5, stel vragen en lees de antwoorden op veelvoorkomende problemen, of gebruik onze assistent om sneller informatie in de handleiding te vinden of uitleg te krijgen over specifieke functies.
Productinformatie
| Merk | Panasonic |
| Model | Aquarea PAW-TD23B6E5 |
| Categorie | Niet gecategoriseerd |
| Taal | Nederlands |
| Grootte | 55764 MB |







