Handleiding
Je bekijkt pagina 3 van 38

INSTRUKCJA MONTAŻU
Ważne: Upewnij się, że przewody zasilające są dobrze
zamontowane i nie stykają się z odbłyśnikiem nagrzewnicy lub nie
wchodzą do ogrzewanego obszaru.
1. Grzejnik powinien być zainstalowany przez kompetentną osobę, tj.
Wykwalifikowanego elektryka.
2. Zawsze odłączaj grzejnik od zasilania elektrycznego i pozwól mu
ostygnąć przed montażem.
3. ten grzejnik może grzać bezpośrednio.
4. Kabel zasilający musi znajdować się na dolnym końcu grzejnika,
jeśli grzejnik jest zamontowany pod kątem lub w pionie.
5. Trzymaj przewód zasilający z dala od korpusu grzejnika, który
będzie się nagrzewał podczas użytkowania.
6. Nie instaluj grzejnika na łatwopalnej powierzchni.
7. Podczas montażu przestrzegać minimalnej bezpiecznej odległości
między korpusem nagrzewnicy a powierzchniami łatwopalnymi.
8. Jeśli grzejnik ma być używany na zewnątrz, zaleca się gniazdo
odporne na warunki atmosferyczne.
9. Przed rozpoczęciem wiercenia upewnij się, że w miejscu montażu
nagrzewnicy nie ma żadnych przewodów ani rur wodociągowych.
10. Nagrzewnicę należy zamontować na dostarczonych wspornikach
montażowych.
11. Mocno przymocować wsporniki do powierzchni montażowej i
tylnej strony grzejnika za pomocą dostarczonych nakrętek i śrub.
12. Mocno zamocować grzejnik na wspornikach za pomocą
dostarczonych śrub i nakrętek.
MONTAŻ
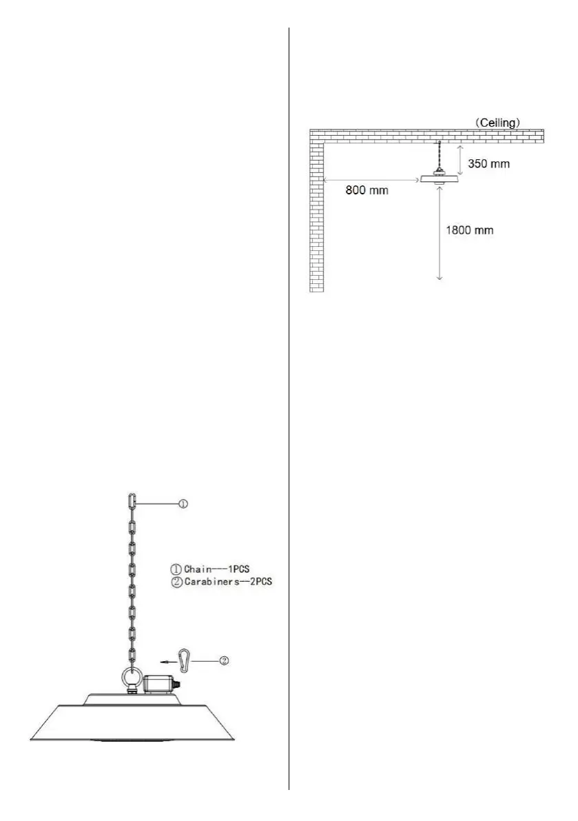
1. Połączyć łańcuch i pierścień łączący za pomocą karabińczyka.
2. Zawiesić łańcuch na szynie, a następnie zablokować
karabińczykiem.
Wymagania dotyczące instalacji:
1. Zachowaj odległość 350 mm grzejnika do sufitu.
2. Zachowaj odległość co najmniej 800 mm między grzejnikiem a
otoczeniem.
3. Zachowaj co najmniej 1800 mm wysokości grzejnika do podłoża.
OSTRZEŻENIE:
Przed zainstalowaniem grzejnika upewnij się, że szyna nośna jest
wystarczająco trwała i mocna, a wiszący łańcuch zawsze naprężony,
przy czym przewód zasilający nigdy nie będzie naprężony.
Przed użyciem grzejnika należy go pewnie zamocować na szynie
nośnej.
UŻYTKOWANIE
Przy pierwszym użyciu jest to normalne, jeśli z grzejnika pojawia
się niewielka ilość dymu i zapachu z powodu parowania oleju
ochronnego
Uwaga:
Jeśli urządzenie nie jest używane przez dłuższy czas,
przeprowadzane jest czyszczenie lub konserwacja, lub gdy
zmienia się lokalizacja grzejnika, należy go wyłączyć i odłączyć
od sieci elektrycznej.
Okresowa kontrola i usuwanie brudu i zanieczyszczeń zapewni
bezpieczne użytkowanie sprzętu.
KONSERWACJA
Regularne czyszczenie oraz konserwacja pozwolą urządzeniu na
długą bezproblemową prace. Aby wyczyścić urządzenie należy
wykonać poniższe czynności:
1. Odłącz urządzenie od zasilania.
2. Upewnij się czy urządzenie jest chłodne.
3. Zewnętrzna obudowę czyść za pomocą wilgotnej miękkiej
ścierki. W razie potrzeby można użyć łagodnego detergentu. Po
wyczyszczenie powierzchnię wytrzyj za pomocą suchej ścierki.
Nie dopuść, aby do wnętrza urządzenia dostała się woda.
4. Do czyszczenia nie wolno używać alkoholu, benzyny, proszków
ściernych, past do mebli oraz szorstkich szczotek. Może to
spowodować uszkodzenie lub pogorszenie parametrów
urządzenia.
5. Nie wolno zanurzać urządzenia w wodzie.
6. Przed ponownym użyciem należy poczekać do wyschnięcia
urządzenia.
Przechowywanie: Gdy urządzenie nie jest używane należy je
przechowywać w suchym wentylowanym pomieszczeniu z dala od
dzieci. Do przechowywania należy użyć kartonu.
ROZWIĄZYWANIE PROBLEMÓW
1. Sprawdź, czy przewód zasilający jest podłączony do gniazdka
elektrycznego, jeśli nie, podłącz go.
2. Sprawdź, czy działa prąd doprowadzony do głównego
bezpiecznika
Bekijk gratis de handleiding van NEO Tools 90-037, stel vragen en lees de antwoorden op veelvoorkomende problemen, of gebruik onze assistent om sneller informatie in de handleiding te vinden of uitleg te krijgen over specifieke functies.
Productinformatie
Merk | NEO Tools |
Model | 90-037 |
Categorie | Heater |
Taal | Nederlands |
Grootte | 8055 MB |