Jung SI 4 AD handleiding

96 pagina's
PDF beschikbaar

Handleiding

Je bekijkt pagina 28 van 96
28
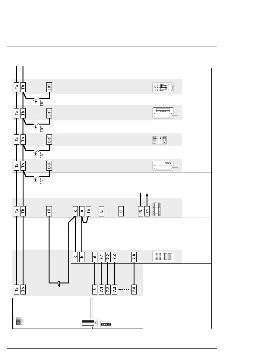
6.1 Installation audio
Siedle Classic
Siedle Classic
CL A... B-...
BNG 650-...
a)b) c) c) c)
BTS 850-... AIB 150-... BTC 850-...
c)
BFC 850-...
230 V AC
12 V AC
min. 20 Ohm
BTLE
BRMA
Device
requirement
Remarks
Siedle Classic
call buttons

Bekijk gratis de handleiding van Jung SI 4 AD, stel vragen en lees de antwoorden op veelvoorkomende problemen, of gebruik onze assistent om sneller informatie in de handleiding te vinden of uitleg te krijgen over specifieke functies.

Productinformatie

MerkJung
ModelSI 4 AD
CategorieNiet gecategoriseerd
TaalNederlands
Grootte8414 MB