Handleiding
Je bekijkt pagina 51 van 60

51
C mf
5
4
8
6
7
11
9
10
C
E
G
M
I
L
3
12
N
D
F
H
O
13
2
A 1
B
P
14
K1
45
K3 K5 K6
F F1
M
K7 K9 K13 K15K8
22
22
M
VT
22
P
IN
OUT
00
00
R4 mf
11
55
R1 mf
R2 mf
11
00
00
00
R3 mf
22
T
S1
S2
00
M
M
MG
VR
L1
L2
00
00
22
22
00
66
66
66
44
11
33
33
22
00
Q
15
11
M
33
66
3
2
R1
R2
00
00
66
66
00
00
00
6
4
5
9
7
8
A
B
F
D
I
G
H
1
R3
11
66
00
11
22
00
66
00
11
11
00
22
22
00
00
M
VT
S1
S2
L1
C st
MG
TT
N
TT
33
33
33
33
33
33
33
00
66
00
11
11
11
11
55
RL
22
22
22
22
00
00
00
22
TS
22
33
33
33
33
TS
22
55
55
55
11
55
55
T
C cdf
S2SCS1NH2H1A
J3
TF2
TF1
EL
DS1
45
SP
T
55
55
22
22
22
22
33
33
33
22
11
11
11
11
11
00
00
00
00
RL
55
55
55
22
11
11
11
11
4
3
5
B
C
E
2
D
A
1
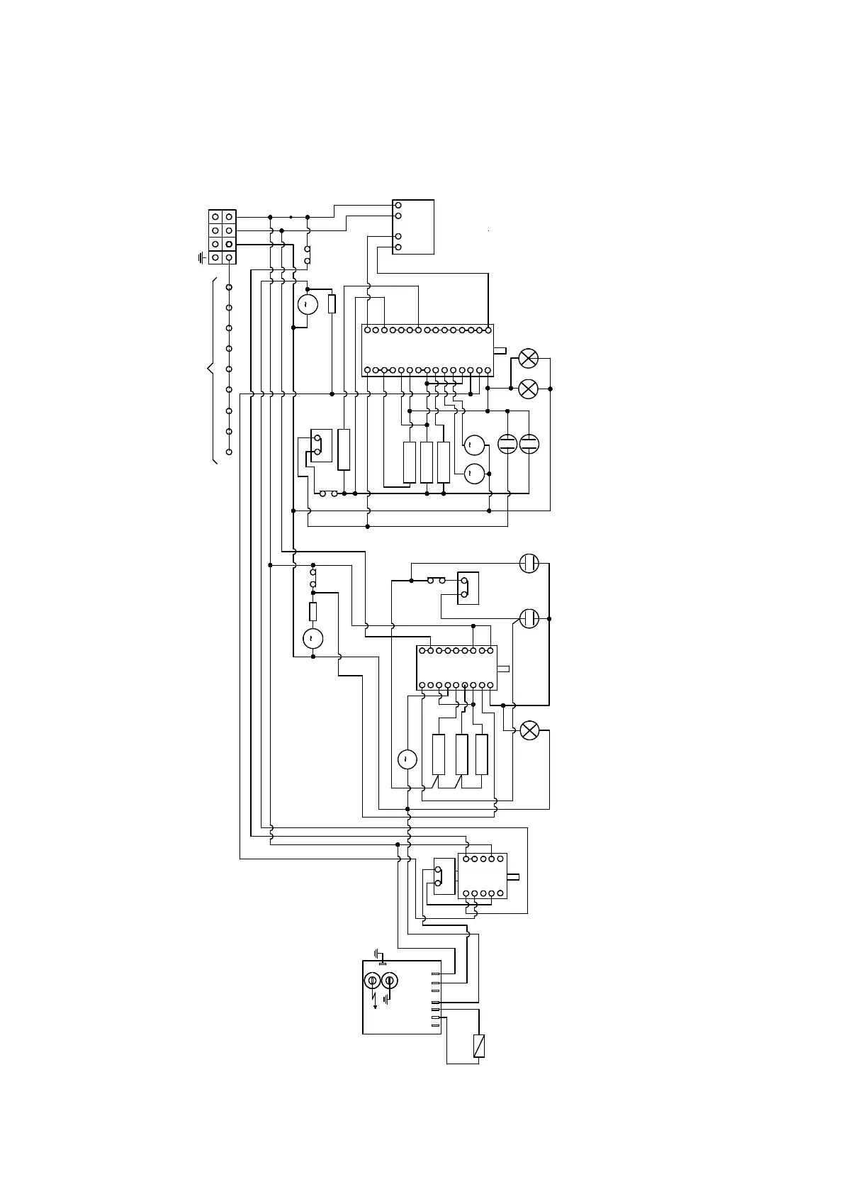
ELECTRICAL SKETCHES
U (P/N) 48...S MP
Bekijk gratis de handleiding van Ilve UN30, stel vragen en lees de antwoorden op veelvoorkomende problemen, of gebruik onze assistent om sneller informatie in de handleiding te vinden of uitleg te krijgen over specifieke functies.
Productinformatie
| Merk | Ilve |
| Model | UN30 |
| Categorie | Fornuis |
| Taal | Nederlands |
| Grootte | 11053 MB |







