Ilve 645NTZ41 handleiding

16 pagina's
PDF beschikbaar

Handleiding

Je bekijkt pagina 15 van 16
15
J11
SP
J12J16
J10J7J8J9
J6
J5
J4
J3
J2
J1
J14
J13 J15
1111
1
1
1
1
1
DU
L1
M
VT
M
VR
R3
22
00
R2
00
11
R1
11
00
66
33
44
44
R4
55
11
TS
N F
66
11
K2K1 K4K3 K6
45
K5
K15
PT1000
J3
J6
J4
1
1
1
1
1
J2
J1
J10
1
1
1
P1
P2
P3
J1
1
11
11
11
11
11
11
11
33
33
00
66
66
66
66
66
11
11
11
66
66
55
11
11
11
11
11
11
SD
SA
22
TS
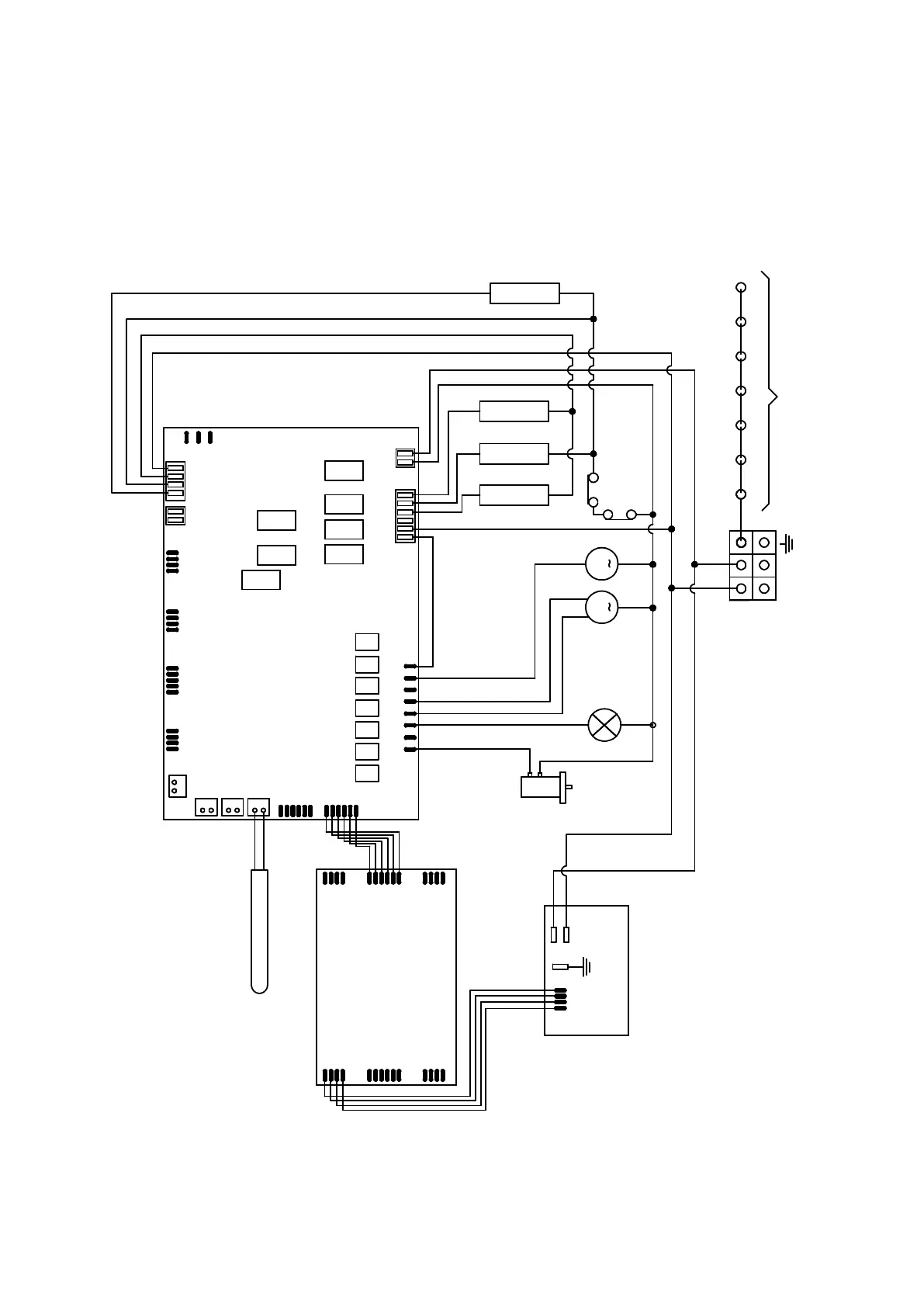
INSTALLATIE
Elektrische schemas

Bekijk gratis de handleiding van Ilve 645NTZ41, stel vragen en lees de antwoorden op veelvoorkomende problemen, of gebruik onze assistent om sneller informatie in de handleiding te vinden of uitleg te krijgen over specifieke functies.

Productinformatie

MerkIlve
Model645NTZ41
CategorieOven
TaalNederlands
Grootte1565 MB