Handleiding
Je bekijkt pagina 13 van 38

NEDERLANDS
10 VOORDAT U DE MONITOR GEBRUIKT
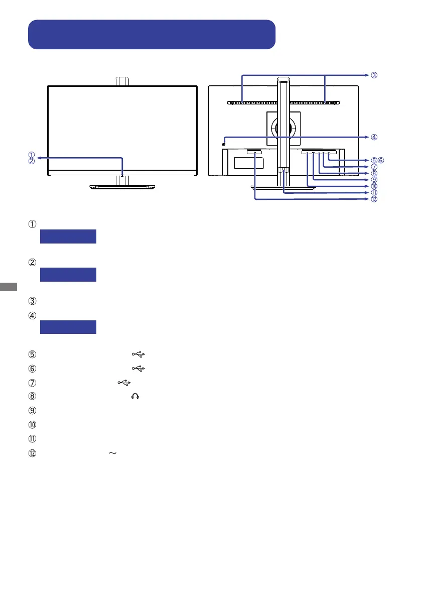
Joystick *
1
/ Aan/uit-Knop
Een korte druk zet de monitor AAN.
Door 5 seconden lang ingedrukt te houden, wordt de monitor UITGESCHAKELD.
Power-indicator
Blauw: Normaal gebruik
Oranje: Standby modu
Luidsprekers
Bevestiging voor veiligheidsslot
U kunt een veiligheidsslot en -kabel bevestigen zodat de monitor niet zonder uw
toestemming kan worden verwijderd.
USB-DOWN-aansluiting
( 5V, 900mA) *
2
USB-DOWN-aansluiting
( 5V, 900mA) *
2
USB-UP-aansluiting
( ) *
2
Koptelefoon-aansluiting ( )
HDMI-aansluiting (HDMI)
DisplayPort-aansluiting (DP)
Kabel Houder
Stroomaansluiting ( : Wisselstroom)
*
1
Zie JOYSTICK op pagina 16.
*
2
Voor ProLite XUB2494HSU, XUB2794HSU
OPMERKING
OPMERKING
OPMERKING
<Voorkant>
<Achterkant>
BESTURINGSELEMENTEN EN AANSLUITINGEN :
ProLite XUB2494HS(U), XUB2794HSU
Bekijk gratis de handleiding van Iiyama ProLite XUB2794HSU, stel vragen en lees de antwoorden op veelvoorkomende problemen, of gebruik onze assistent om sneller informatie in de handleiding te vinden of uitleg te krijgen over specifieke functies.
Productinformatie
| Merk | Iiyama |
| Model | ProLite XUB2794HSU |
| Categorie | Monitor |
| Taal | Nederlands |
| Grootte | 3521 MB |
Caratteristiche Prodotto
| Kleur van het product | Zwart |
| Gewicht verpakking | 6900 g |
| Breedte verpakking | 688 mm |
| Diepte verpakking | 485 mm |
| Hoogte verpakking | 137 mm |







