Handleiding
Je bekijkt pagina 16 van 38

NEDERLANDS
VOORDAT U DE MONITOR GEBRUIKT 13
[Voorbeeld van aansluiting]
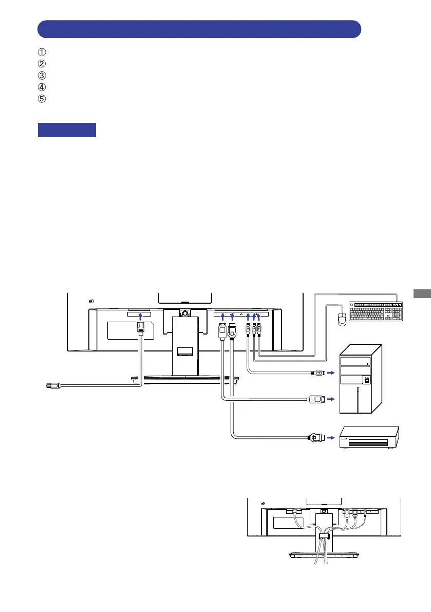
<Achterkant>
* Voor ProLite XU2494HSU, XU2794HSU
Controleer of zowel computer als monitor zijn uitgeschakeld.
Sluit de computer aan op de monitor met de signaalkabel.
Sluit de computer aan op de monitor met de USB-kabel.*
Sluit de stroomkabel eerst op de monitor aan en vervolgens op de stroombron.
De monitor en computer kunnen nu aangezet worden.
* Voor ProLite XU2494HSU, XU2794HSU
OPMERKING
Zorg ervoor dat de gebouwinstallatie een installatieautomaat van 120/240V, 20A
(maximum) heeft.
De signaalkabel voor het aansluiten van computer en monitor kan verschillen,
afhankelijk van het type computer. Een onjuiste verbinding kan zowel monitor
als computer ernstig beschadigen. De bij de monitor geleverde kabel is voor een
standaard aansluiting. Als een speciale kabel nodig is neemt u contact op met
uw iiyama-dealer of plaatselijk iiyama-kantoor.
Apparatuur van het type klasse I moet worden aangesloten op een geaard contact.
Het stopcontact moet zich in de buurt van het apparaat bevinden en gemakkelijke
toegankelijk zijn.
Overmatige geluidsdruk van hoofdtelefoons kan gehoorbeschadiging veroorzaken.
DE MONITOR AANSLUITEN : ProLite XU2494HS(U), XU2794HSU
Stroomkabel (Bijgeleverd)
HDMI-kabel (Bijgeleverd)
Computer
DisplayPort-kabel
(
Niet inbegrepen
)
Audio-visueel
randapparatuur enz.
USB-kabel (Bijgeleverd)*
Muis
Toetsenbord
*
*
*
[ Verzamel kabels ]
Steek de kabels door het kabel houder om ze te
bundelen.
Bekijk gratis de handleiding van Iiyama ProLite XU2794HSU, stel vragen en lees de antwoorden op veelvoorkomende problemen, of gebruik onze assistent om sneller informatie in de handleiding te vinden of uitleg te krijgen over specifieke functies.
Productinformatie
| Merk | Iiyama |
| Model | ProLite XU2794HSU |
| Categorie | Monitor |
| Taal | Nederlands |
| Grootte | 3521 MB |
Caratteristiche Prodotto
| Kleur van het product | Zwart |
| Gewicht verpakking | 5200 g |
| Breedte verpakking | 688 mm |
| Diepte verpakking | 145 mm |
| Hoogte verpakking | 435 mm |







