Handleiding
Je bekijkt pagina 14 van 38

NEDERLANDS
VOORDAT U DE MONITOR GEBRUIKT 11
Joystick *
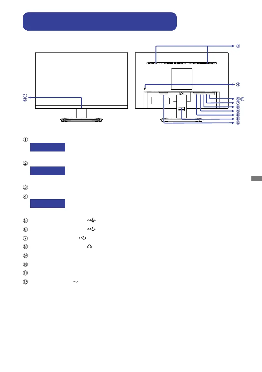
1
/ Aan/uit-Knop
Een korte druk zet de monitor AAN.
Door 5 seconden lang ingedrukt te houden, wordt de monitor UITGESCHAKELD.
Power-indicator
Blauw: Normaal gebruik
Oranje: Standby modu
Luidsprekers
Bevestiging voor veiligheidsslot
U kunt een veiligheidsslot en -kabel bevestigen zodat de monitor niet zonder uw
toestemming kan worden verwijderd.
USB-DOWN-aansluiting
( 5V, 900mA) *
2
USB-DOWN-aansluiting
( 5V, 900mA) *
2
USB-UP-aansluiting
( ) *
2
Koptelefoon-aansluiting ( )
HDMI-aansluiting (HDMI)
DisplayPort-aansluiting (DP)
Kabel Houder
Stroomaansluiting ( : Wisselstroom)
*
1
Zie JOYSTICK op pagina 16.
*
2
Voor ProLite XU2494HSU, XU2794HSU
OPMERKING
OPMERKING
OPMERKING
<Façade>
<Arrière>
BESTURINGSELEMENTEN EN AANSLUITINGEN :
ProLite XU2494HS(U), XU2794HSU
Bekijk gratis de handleiding van Iiyama ProLite XU2794HSU, stel vragen en lees de antwoorden op veelvoorkomende problemen, of gebruik onze assistent om sneller informatie in de handleiding te vinden of uitleg te krijgen over specifieke functies.
Productinformatie
| Merk | Iiyama |
| Model | ProLite XU2794HSU |
| Categorie | Monitor |
| Taal | Nederlands |
| Grootte | 3521 MB |
Caratteristiche Prodotto
| Kleur van het product | Zwart |
| Gewicht verpakking | 5200 g |
| Breedte verpakking | 688 mm |
| Diepte verpakking | 145 mm |
| Hoogte verpakking | 435 mm |







