Handleiding
Je bekijkt pagina 15 van 34

NEDERLANDS
12 VOORDAT U DE MONITOR GEBRUIKT
* DVI dual-link kabel wordt niet bij de monitor geleverd. Wanneer u een DVI dual-link kabel van
slechte kwaliteit gebruikt, kunnen elektromagnetische storingen optreden.. Gelieve contact met de
iiyama Support Centre in uw eigen land op te nemen, als u de monitor via de DVI-ingang wenst
aan te sluiten.
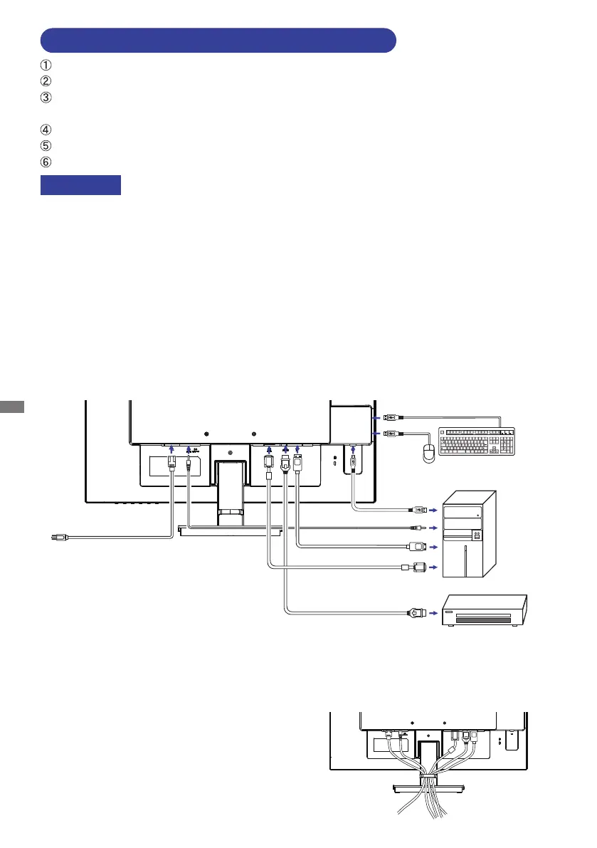
Controleer of zowel computer als monitor zijn uitgeschakeld.
Sluit de computer aan op de monitor met de signaalkabel.
Sluit de monitor aan op de geluidskaart van de computer via de audiokabel als u gebruik wilt
maken van de luidsprekers van de monitor.
Sluit de computer aan op de monitor met de USB-kabel.
Sluit de stroomkabel eerst op de monitor aan en vervolgens op de stroombron.
De monitor en computer kunnen nu aangezet worden.
OPMERKING
[Voorbeeld van aansluiting]
<Achterkant>
Zorg ervoor dat de gebouwinstallatie een installatieautomaat van 120/240V, 20A
(maximum) heeft.
De signaalkabel voor het aansluiten van computer en monitor kan verschillen,
afhankelijk van het type computer. Een onjuiste verbinding kan zowel monitor
als computer ernstig beschadigen. De bij de monitor geleverde kabel is voor een
standaard aansluiting. Als een speciale kabel nodig is neemt u contact op met
uw iiyama-dealer of plaatselijk iiyama-kantoor.
Controleer of de schroeven aan beide uiteindes van de signaalkabel zijn
vastgedraaid.
Apparatuur van het type klasse I moet worden aangesloten op een geaard contact.
Het stopcontact moet zich in de buurt van het apparaat bevinden en gemakkelijke
toegankelijk zijn.
Overmatige geluidsdruk van hoofdtelefoons kan gehoorbeschadiging veroorzaken.
[ Verzamel kabels ]
Steek de kabels door het Kabel Houder om ze te
bundelen.
DE MONITOR AANSLUITEN
: ProLite XU2792UHSU
Computer
Stroomkabel (Bijgeleverd)
USB-kabel (Bijgeleverd)
Audio-kabel (
Niet inbegrepen
)
DVI-D-kabel (Niet inbegrepen
)*
DisplayPort-kabel (Bijgeleverd)
HDMI-kabel (Bijgeleverd)
Muis
Toetsenbord
Audio-visueel
randapparatuur enz.
Bekijk gratis de handleiding van Iiyama ProLite XU2792UHSU, stel vragen en lees de antwoorden op veelvoorkomende problemen, of gebruik onze assistent om sneller informatie in de handleiding te vinden of uitleg te krijgen over specifieke functies.
Productinformatie
| Merk | Iiyama |
| Model | ProLite XU2792UHSU |
| Categorie | Monitor |
| Taal | Nederlands |
| Grootte | 3396 MB |
Caratteristiche Prodotto
| Kleur van het product | Zwart |
| Gewicht verpakking | 6400 g |
| Breedte verpakking | 640 mm |
| Diepte verpakking | 140 mm |
| Hoogte verpakking | 451 mm |







