Handleiding
Je bekijkt pagina 14 van 38

NEDERLANDS
VOORDAT U DE MONITOR GEBRUIKT 11
* VGA-kabel wordt niet bij de monitor geleverd. Wanneer u een VGA-kabel van slechte kwaliteit
gebruikt, kunnen elektromagnetische storingen optreden. Gelieve contact met de iiyama Support
Centre in uw eigen land op te nemen, als u de monitor via de VGA- ingang wenst aan te sluiten.
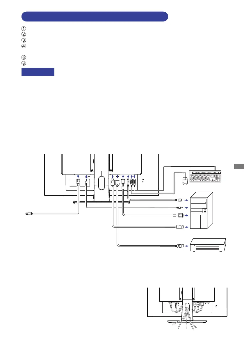
DE MONITOR AANSLUITEN : ProLite XUB2792HSU
OPMERKING
[Voorbeeld van aansluiting]
<Achterkant>
Zorg ervoor dat de gebouwinstallatie een installatieautomaat van 120/240V, 20A
(maximum) heeft.
De signaalkabel voor het aansluiten van computer en monitor kan verschillen,
afhankelijk van het type computer. Een onjuiste verbinding kan zowel monitor
als computer ernstig beschadigen. De bij de monitor geleverde kabel is voor een
standaard aansluiting. Als een speciale kabel nodig is neemt u contact op met
uw iiyama-dealer of plaatselijk iiyama-kantoor.
Controleer of de schroeven aan beide uiteindes van de signaalkabel zijn vastgedraaid.
Apparatuur van het type klasse I moet worden aangesloten op een geaard contact.
Het stopcontact moet zich in de buurt van het apparaat bevinden en
gemakkelijke toegankelijk zijn.
Overmatige geluidsdruk van hoofdtelefoons kan gehoorbeschadiging veroorzaken.
[ Verzamel kabels ]
Steek de kabels door het kabel-doorvoer opening om
ze te bundelen.
Computer
Stroomkabel (Bijgeleverd)
USB-kabel (Bijgeleverd)
Audio-visueel
randapparatuur enz.
Audio-kabel (
Niet inbegrepen
)
VGA-kabel (Niet inbegrepen
)*
DisplayPort-kabel (
Niet inbegrepen
)
HDMI-kabel (Bijgeleverd)
Muis
Toetsenbord
Controleer of zowel computer als monitor zijn uitgeschakeld.
Sluit de computer aan op de monitor met de signaalkabel.
Sluit de computer op de monitor aan met de USB kabel.
Sluit de monitor aan op de geluidskaart van de computer via de audiokabel als u gebruik wilt
maken van de luidsprekers van de monitor.
Sluit de stroomkabel eerst op de monitor aan en vervolgens op de stroombron.
De monitor en computer kunnen nu aangezet worden.
Bekijk gratis de handleiding van Iiyama ProLite XU2792HSU, stel vragen en lees de antwoorden op veelvoorkomende problemen, of gebruik onze assistent om sneller informatie in de handleiding te vinden of uitleg te krijgen over specifieke functies.
Productinformatie
| Merk | Iiyama |
| Model | ProLite XU2792HSU |
| Categorie | Monitor |
| Taal | Nederlands |
| Grootte | 3728 MB |
Caratteristiche Prodotto
| Kleur van het product | Zwart |
| Breedte verpakking | 690 mm |
| Diepte verpakking | 451 mm |
| Hoogte verpakking | 140 mm |
| LED-indicatoren | Ja |







