Handleiding
Je bekijkt pagina 13 van 35

ENGLISH
8 BEFORE YOU OPERATE THE MONITOR
CAUTION
Put the monitor on a stable surface. The monitor may cause injury or damage if it
falls or is dropped.
Do not give a strong impact to the monitor. It may cause damage.
Unplug the monitor before removal or installation to avoid an electric shock or a
damage.
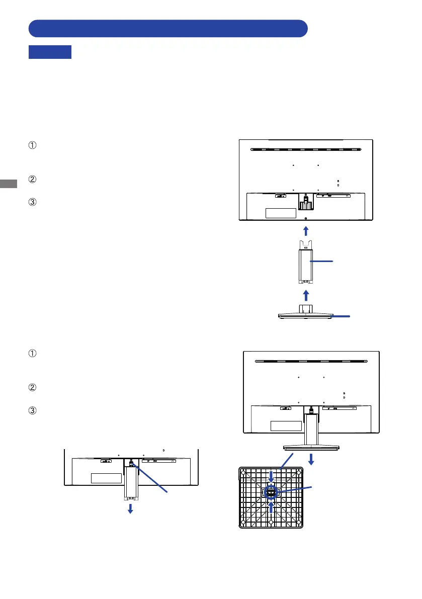
<Removal>
Put a piece of soft cloth on the table beforehand to
prevent the monitor from being scratched. Lay the
monitoratonatablewithfrontfacedown.
Keep pressing the Hooks inward to pull out the
Stand-Base.
Press the Hook on the back of the monitor and
remove the Stand-Neck from the monitor.
<Installation>
Put a piece of soft cloth on the table beforehand to
prevent the monitor from being scratched. Lay the
monitoratonatablewithfrontfacedown.
Hold the monitor and install the Stand-Neck to the
monitor until it clicks to secure.
Install the Stand-Base to the Stand-Neck.
FITTING AND REMOVAL OF STAND : ProLite XU2491H
Stand-Neck
Stand-Base
Hooks
Hook
Bekijk gratis de handleiding van Iiyama ProLite XU2491H, stel vragen en lees de antwoorden op veelvoorkomende problemen, of gebruik onze assistent om sneller informatie in de handleiding te vinden of uitleg te krijgen over specifieke functies.
Productinformatie
| Merk | Iiyama |
| Model | ProLite XU2491H |
| Categorie | Monitor |
| Taal | Nederlands |
| Grootte | 3119 MB |







