Handleiding
Je bekijkt pagina 25 van 66

ENGLISH
20 BEFORE YOU OPERATE THE MONITOR
<Back>
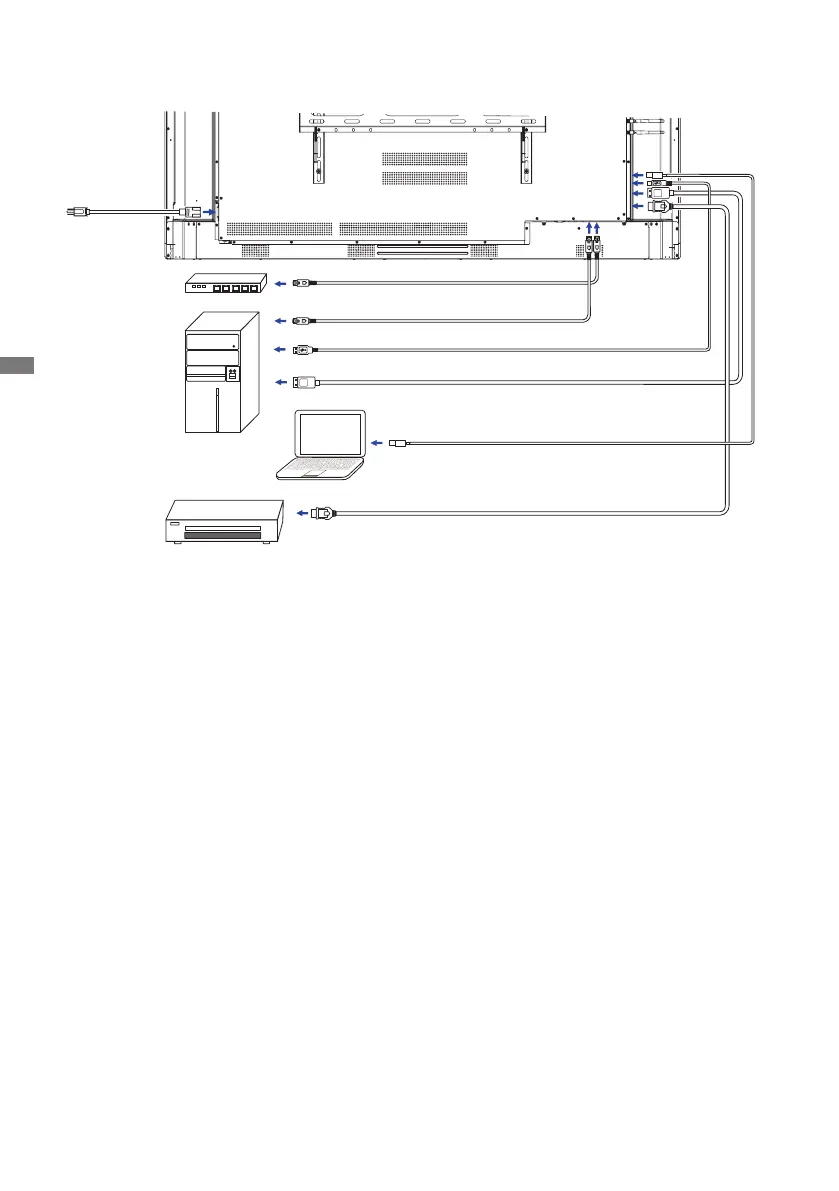
[ Example of Connection ]
Touch USB Cable (Accessory)
HDMI Cable (Accessory)
AV Equipment etc.
Desktop Computer
USB-C Cable (Not included)
Power Cable
(Accessory)
LAN(RJ45) Cable (Not included)
Router
Laptop Computer
LAN(RJ45) Cable (Not included)
DisplayPort Cable (Not included)
Bekijk gratis de handleiding van Iiyama ProLite TE8615A, stel vragen en lees de antwoorden op veelvoorkomende problemen, of gebruik onze assistent om sneller informatie in de handleiding te vinden of uitleg te krijgen over specifieke functies.
Productinformatie
| Merk | Iiyama |
| Model | ProLite TE8615A |
| Categorie | Monitor |
| Taal | Nederlands |
| Grootte | 6588 MB |







