Handleiding
Je bekijkt pagina 22 van 67

BEFORE YOU OPERATE THE MONITOR 19
NEDERLANDS
<Terug>
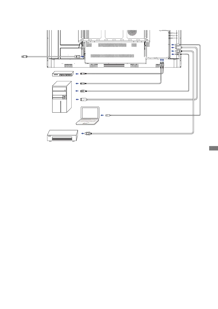
[Voorbeeld van verbinding ]
USB Touch-kabel (Bijgeleverd)
HDMI-kabel (Bijgeleverd)
Audio-visueel
randapparatuur enz.
Desktop Computer
USB-C-kabel (Niet inbegrepen)
Stroomkabel
(Bijgeleverd)
LAN(RJ45)-kabel (Niet inbegrepen)
Router
Laptop Computer
LAN(RJ45)-kabel (Niet inbegrepen)
DisplayPort-kabel (Niet inbegrepen)
Bekijk gratis de handleiding van Iiyama ProLite TE6513A, stel vragen en lees de antwoorden op veelvoorkomende problemen, of gebruik onze assistent om sneller informatie in de handleiding te vinden of uitleg te krijgen over specifieke functies.
Productinformatie
| Merk | Iiyama |
| Model | ProLite TE6513A |
| Categorie | Monitor |
| Taal | Nederlands |
| Grootte | 7490 MB |







