Handleiding
Je bekijkt pagina 21 van 39

ENGLISH
BEFORE YOU OPERATE THE MONITOR 17
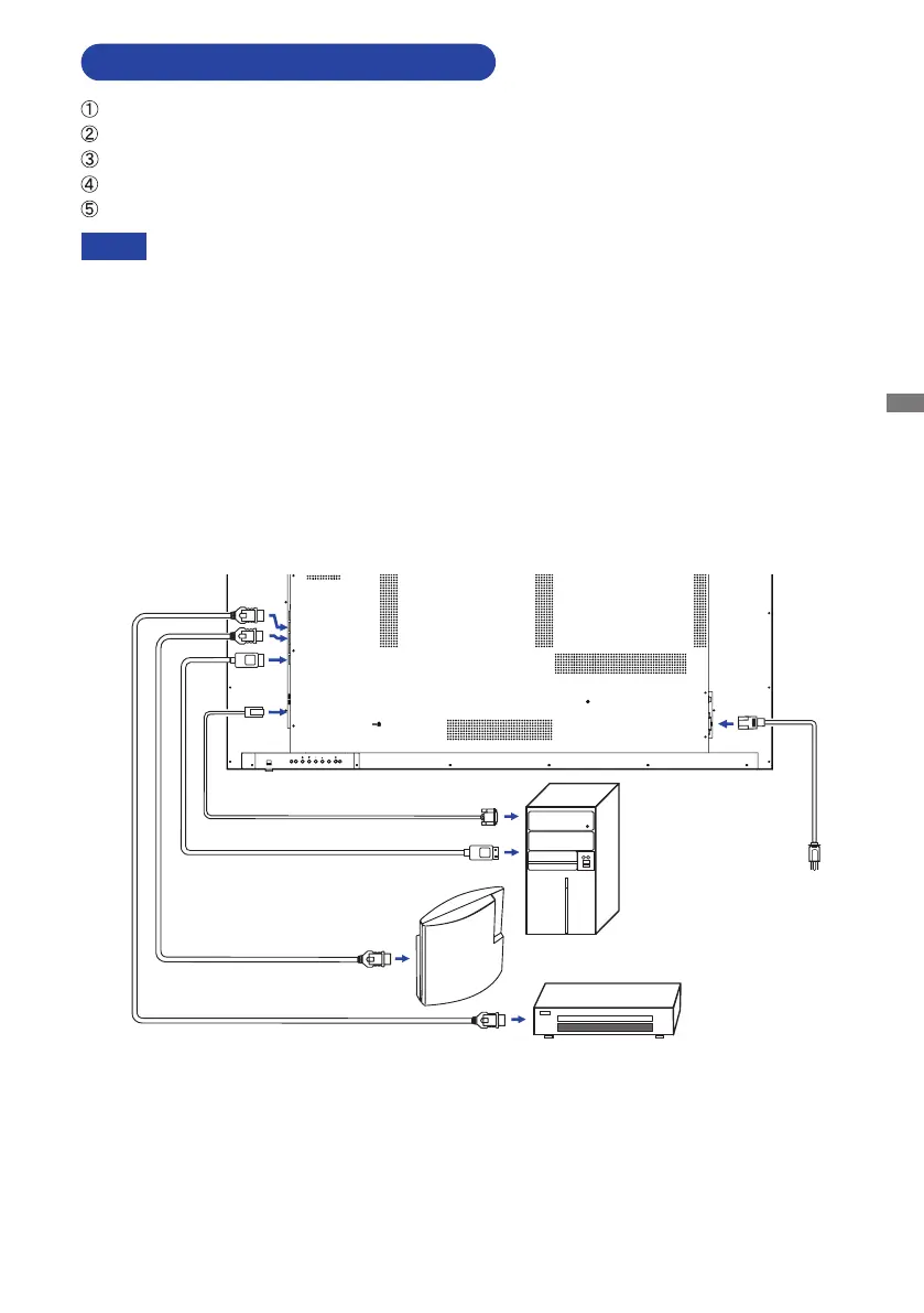
CONNECTING YOUR THE MONITOR
Ensurethatboththecomputerandthemonitorareswitchedo.
Connect the computer to the monitor with the signal cable.
Connect the computer with the RS-232C Cable from the monitor.
ConnectthePowerCabletothemonitorrstandthentothepowersource.
Turnonyourmonitor(MainPowerSwitchandPowerSwitch)andcomputer.
Makesurethatthebuildinginstallationhasacircuitbreakerof120/240V,20A(maximum).
The signal cables used for connecting the computer and monitor may vary with the
type of computer used. An incorrect connection may cause serious damage to both
the monitor and the computer. The cable supplied with the monitor is for a standard
connector. If a special cable is required please contact your local iiyama dealer or
regionaliiyamaoce.
MakesureyoutightenthengerscrewsateachendoftheSignalCable.
The Class I pluggable equipment Type A must be connected to protective earth.
The socket-outlet shall be installed near the equipment and shall be easily accessible.
[Example of Connection]
<Back>
NOTE
INPUT
MENU
Computer
AV Equipment etc.
HDMI Cable (Not Included)
Power Cable
(Accessory)
RS-232C Cable (Accessory)
GAME
Equipment etc.
HDMI Cable (Accessory)
DisplayPort Cable (Not Included)
Bekijk gratis de handleiding van Iiyama ProLite LH5551UHSB-B1, stel vragen en lees de antwoorden op veelvoorkomende problemen, of gebruik onze assistent om sneller informatie in de handleiding te vinden of uitleg te krijgen over specifieke functies.
Productinformatie
| Merk | Iiyama |
| Model | ProLite LH5551UHSB-B1 |
| Categorie | Monitor |
| Taal | Nederlands |
| Grootte | 3624 MB |
Caratteristiche Prodotto
| Kleur van het product | Zwart |
| Beeldschermdiagonaal | 54 " |
| Resolutie | 3840 x 2160 Pixels |
| Touchscreen | Nee |
| Oorspronkelijke beeldverhouding | 16:9 |







