Hydra Kool KFM-FG handleiding

80 pagina's
PDF beschikbaar

Handleiding

Je bekijkt pagina 76 van 80
76
A1
A2
K1
13
14
21
24
11
NO4 L NC1NO1 NO2
IJFPSA4B02S0426
NO3GNDS1 S2
6
Alter.
Verif.
Des.
Proj.
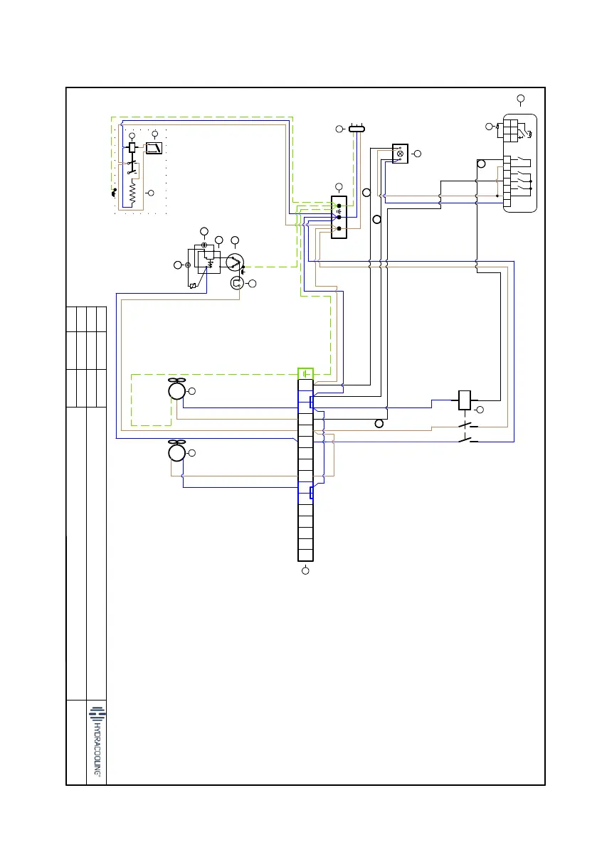
ELECTRICAL DIAGRAM
PR02-Mod.017V00
C10x SS
230V/50Hz
09/01/2023
N
L
9
8
33
4
1
27
pa
c
2
21
S3
DI1 DI2 GND
12A MAX
6A MAX
12A MAX
7
2
3
1
4
1413121110987L 23456N1
9
26
25
24
A2
A1
11
14
21
24
M
1~
5
M
1~
12
09/01/2023

Bekijk gratis de handleiding van Hydra Kool KFM-FG, stel vragen en lees de antwoorden op veelvoorkomende problemen, of gebruik onze assistent om sneller informatie in de handleiding te vinden of uitleg te krijgen over specifieke functies.

Productinformatie

MerkHydra Kool
ModelKFM-FG
CategorieKoelkast
TaalNederlands
Grootte6475 MB