Haier Tempo Series 1U12TE2HDA handleiding
Handleiding
Je bekijkt pagina 27 van 62

HIGHWALL INDOOR UNITS
Ì¡'
ENGLISH
àÒÛÒ×ÐÍÒÊÐÛÊÖÜ
55HG
::KLWH
<<HOORZ
<*<HOORZ*UHHQ
%%ODFN
%5%URZQ
%/%OXH
3,3,1*7(036(1625.
$0%,(177(036(1625.
32:(5%87721
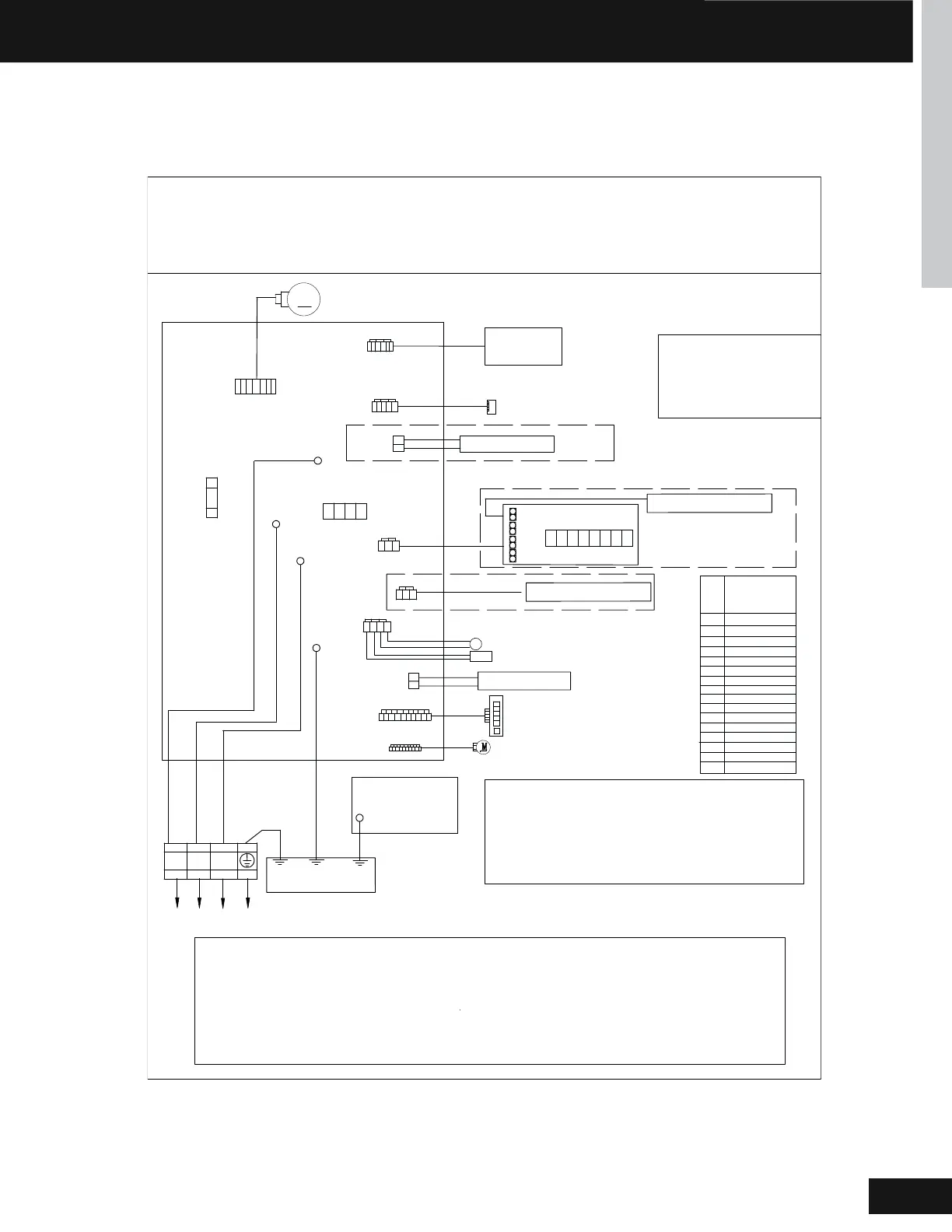
,1'22581,7',$*5$0
1RWHV
7KHGRWWHGSDUWVDUHRSWLRQDO
7KHWZRSLQVRI&1VKRXOGEHVKRUWHG
ZKHQWKH-LVFXWRII
0
)86(
&1
7$9$&
72287'22581,7
1
&
/
:
%
<*
*1'
&1
5
/
&1
1
&200
&1
&1
&1
&1
&1
&1
5220&$5'
&1
'&)$102725
',63/$<%2$5'
0RGHOVHOHFWLRQ
. PRGHOFRGH%0RIIRII
. PRGHOFRGH%0RIIRQ
. PRGHOFRGH%0RQ RII
. PRGHOFRGH%0RQ RQ
:,5('&21752//(5
83'2:1
67(302725
:,),
&1
1RWHV%HIRUHUHSODFLQJWKHERDUGLW
LVQHFHVVDU\WRHQVXUHWKDWWKH
PDFKLQHLVPDWFKHGZLWKWKHERDUG
FRGH
&1
&1
<*
*1'
(9$325$725
(/(&75,&
&21752/%2;
&29(5
*1'
<*
5-
'LDJQRVWLF
SRUW
&1
&1
&1
&1
&1
&(175$/,=('&21752//(5
6:
2)) 2)) 2))
2))
2)) 2)) 2))
2))
6:
2)) 2)) 2))
2))
8QLW
1R
RIIRIIRIIRII
RIIRIIRIIRQ
RIIRIIRQRII
RIIRIIRQRQ
RIIRQRIIRQ
RIIRQRQRII
RIIRQRQRQ
RQRIIRIIRII
RQRIIRIIRQ
RQRIIRQRII
RQRIIRQRQ
RQRQRIIRII
RQRQRIIRQ
RQRQRQRII
RQRQRQRQ
RIIRQRIIRII
6:',36ZLWFK
SRVLWLRQ
δε
31-5000939-1
Bekijk gratis de handleiding van Haier Tempo Series 1U12TE2HDA, stel vragen en lees de antwoorden op veelvoorkomende problemen, of gebruik onze assistent om sneller informatie in de handleiding te vinden of uitleg te krijgen over specifieke functies.
Productinformatie
| Merk | Haier |
| Model | Tempo Series 1U12TE2HDA |
| Categorie | Niet gecategoriseerd |
| Taal | Nederlands |
| Grootte | 23900 MB |







