Handleiding
Je bekijkt pagina 36 van 86

HIGHWALL INDOOR UNITS
Ì¡'
ENGLISH
àÒÛÒ×ÐÍÒÊÐÛÊÖÜ
24K
55HG
::KLWH
<<HOORZ
<*<HOORZ*UHHQ
%%ODFN
%5%URZQ
%/%OXH
3,3,1*7(036(1625.
$0%,(177(036(1625.
32:(5%87721
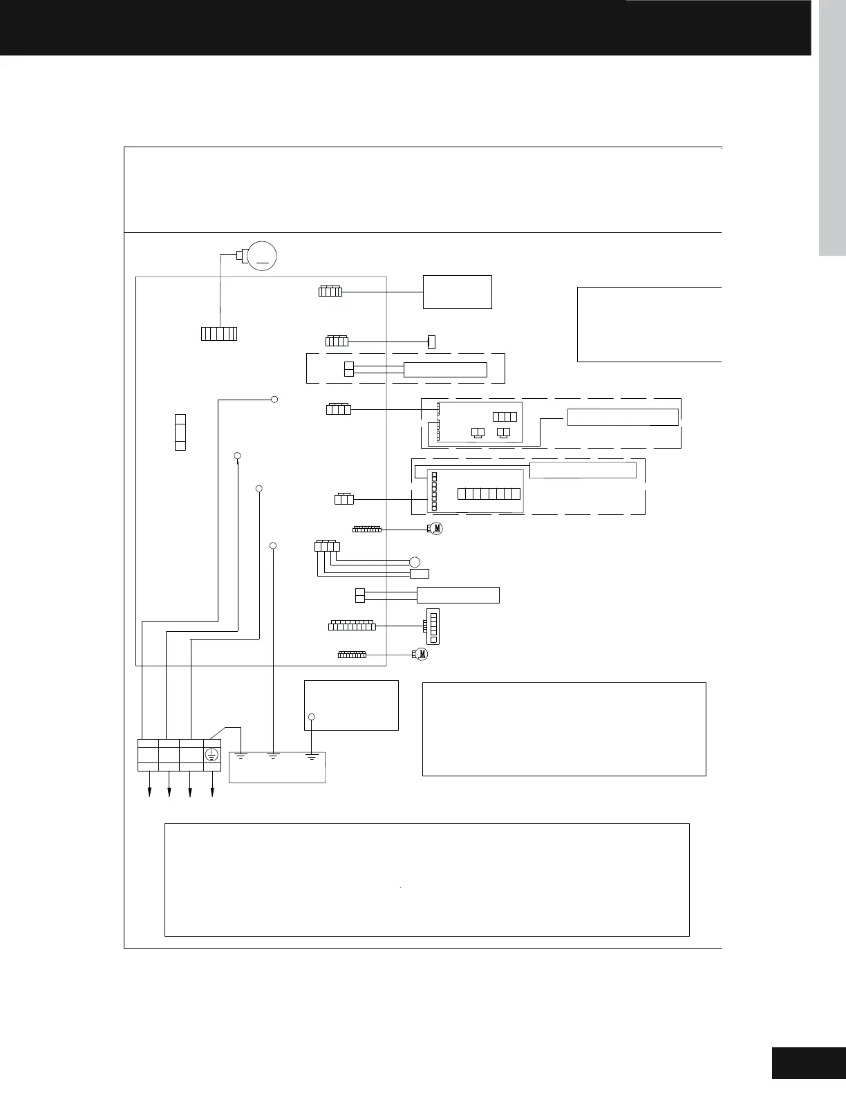
,1'22581,7',$*5$0
1RWHV
7KHGRWWHGSDUWVDUHRSWLRQDO
7KHWZRSLQVRI&1VKRXOGEHVKRUWHG
ZKHQWKH-LVFXWRII
0
)86(
&1
7$9$&
72287'22581,7
1
&
/
:
%
<*
*1'
&1
5
/
&1
1
&200
&1
&1
&1
&1
&1
&1
5220&$5'
&1
'&)$102725
',63/$<%2$5'
0RGHOVHOHFWLRQ
.&RRORQO\ PRGHOFRGH%0RIIRII
.+HDWSXPS PRGHOFRGH%0RIIRQ
:,5('&21752//(5
83'2:167(302725
:,),
&1
1RWHV%HIRUHUHSODFLQJ
WKHERDUGLW
LVQHFHVVDU\WRHQVXUH
WKDWWKH
PDFKLQHLVPDWFKHGZLWK
WKHERDUG
FRGH
&1
&1
<*
*1'
$
:.%
(9$325$725
(/(&75,&
&21752/%2;
&29(5
*1'
<*
5-
'LDJQRVWLF
SRUW
&1
&1
&1
6:
2)) 2)) 2))
2))
&1
&1
&1
&1
&1
&1
&(175$/,=('&21752//(5
6:
2))
2))
2)) 2)) 2))
2))
2)) 2))
&1
&1
83'2:167(302725
31-5000936-1
Bekijk gratis de handleiding van Haier Arctic 1U3036LP2HDA, stel vragen en lees de antwoorden op veelvoorkomende problemen, of gebruik onze assistent om sneller informatie in de handleiding te vinden of uitleg te krijgen over specifieke functies.
Productinformatie
Merk | Haier |
Model | Arctic 1U3036LP2HDA |
Categorie | Airco |
Taal | Nederlands |
Grootte | 34168 MB |