Haier Advanced Plus 1U24AP2HDB handleiding
Handleiding
Je bekijkt pagina 31 van 44

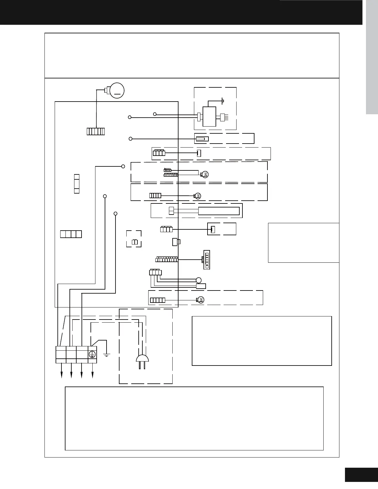
HIGHWALL INDOOR UNITS
Ì¡'
ENGLISH
àÒÛÒ×ÐÍÒÊÐÛÊÖÜ
55HG
::KLWH
<<HOORZ
<*<HOORZ*UHHQ
%%ODFN
%5%URZQ
%/%OXH
3,3,1*7(036(1625
$0%,(177(036(1625
SWITCH
(0(5*(1&<
,1'22581,7',$*5$0
+
1RWHV
7KHGRWWHGSDUWVDUHRSWLRQDO
7KHWZRSLQVRI&1VKRXOGEHVKRUWHG
ZKHQWKHVHFRQGFKDQQHO5&RI6:LV
VHOHFWHG
UP-DOWN
STEPMOTOR
0
)86(
6:
&1
7$9$&
72287'22581,7
1
&
/
:
%
<*
*1'
&1
&1
&1
LEFT STEPMOTOR
&1
&1
5
&1
%/
/
&1
1
6
&1
&1
&1
&1
&1
WIFI
&1
WIRED CONTROLLER
)5(6+$,5
RIGHT STEPMOTOR
5220&$5'
&1
'&)$102725
&1
&1
5
:
,21
*(1(5$725
<*
&1
',63/$<%2$5'
6:
21
32:(56833/<
%5%/
<*
&1
&1
0RGHOVHOHFWLRQ
.PRGHOFRGH6:RIIRII
.PRGHOFRGH6:RIIRQ
.PRGHOFRGH6:RQRII
.PRGHOFRGH6:RQRQ
([FHSWIRUWKLVPRGHO
$61'+5$$:/&9+%FRGH6:RIIRII
Notes:Before replacing the board,It is
necessary to ensure that the machine is
matched with the board code.
.PRGHOFRGH6:RQRII
31-5000932 Rev. 0
Bekijk gratis de handleiding van Haier Advanced Plus 1U24AP2HDB, stel vragen en lees de antwoorden op veelvoorkomende problemen, of gebruik onze assistent om sneller informatie in de handleiding te vinden of uitleg te krijgen over specifieke functies.
Productinformatie
Merk | Haier |
Model | Advanced Plus 1U24AP2HDB |
Categorie | Niet gecategoriseerd |
Taal | Nederlands |
Grootte | 14872 MB |