Goodwe GW10K-MS handleiding
Handleiding
Je bekijkt pagina 38 van 60

08 System Commissioning
34
User Manual V2.2-2025-07-24
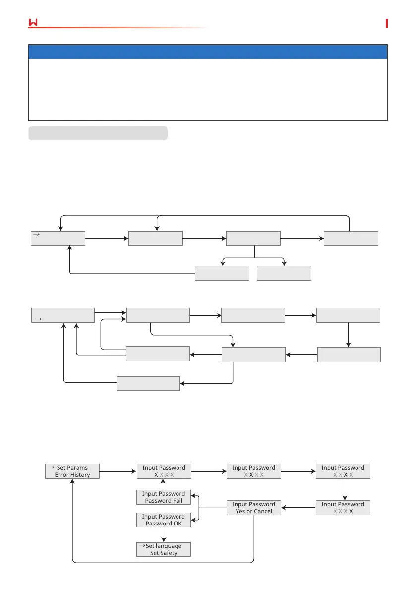
8.2 Setting Inverter Parameters via LCD
NOTICE
• Inverter rmware version shown in this document is V1.00.00. Coummunication version:
V1.00. The screenshots are for reference only. The actual interface may dier.
• The name, range, and default value of the parameters are subject to change or adjustment.
The actual display prevails.
• To prevent the generating capacity from being inuenced by wrong parameters, the power
parameters should be set by professionals.
Examples:
• Stop pressing the button for a period on any page, the LCD will get dark and go back to the
initial page.
• Short press the button to switch menu or adjust parameter values.
• Long press the button to enter the submenu. After adjusting the parameter values, long
press to set it.
LCD Button Description
Long press
for 2s
Long press
for 2s
Long press
for 2s
Short press to adjust
the hundreds
Short press to
adjust the tens
Short press
to adjust
the units
Long press
for 2s
Long press
for 2s
Long press
for 2s
Long press
for 2s
Long press for 2s
Long press
for 2s
Short press
Short press
Short press
Short press
Short press Short press
Set language
Set Safety
PF Adjust
SetModbusAddr
SetModbusAddr
X-X-X
SetModbusAddr
X-X-X
SetModbusAddr
X-X-X
SetModbusAddr
X-X-X
SetModbusAddr
Yes?
SetModbusAddr
Return
SetModbusAddr
Modify Success
Set language
Portuguese
Set language
English
Set language
Return
Set language
Modify Success
Set language
Modify Fail
Long press
for 2s
Long press
for 2s
Yes
Cancel
Long press
for 2s
Long press
for 2s
Short Press to select
number 0 ~ 9
Short Press to select
number 0 ~ 9
Short Press to select
number 0 ~ 9
Short Press to select
number 0 ~ 9
Initial Password: 1111
For Australia:
User need type the password to enter the sub-menu for parameter setting.
For the Australian Market, to comply with AS/NZS 4777.2:2020 please select grid/safety code
from Australia A, Australia B or Australia C. please contact your local grid operator for which
setting to apply
Bekijk gratis de handleiding van Goodwe GW10K-MS, stel vragen en lees de antwoorden op veelvoorkomende problemen, of gebruik onze assistent om sneller informatie in de handleiding te vinden of uitleg te krijgen over specifieke functies.
Productinformatie
| Merk | Goodwe |
| Model | GW10K-MS |
| Categorie | Niet gecategoriseerd |
| Taal | Nederlands |
| Grootte | 6944 MB |







