Federal UCRSL3633C handleiding

30 pagina's
PDF beschikbaar

Handleiding

Je bekijkt pagina 26 van 30
Page 26 of 30
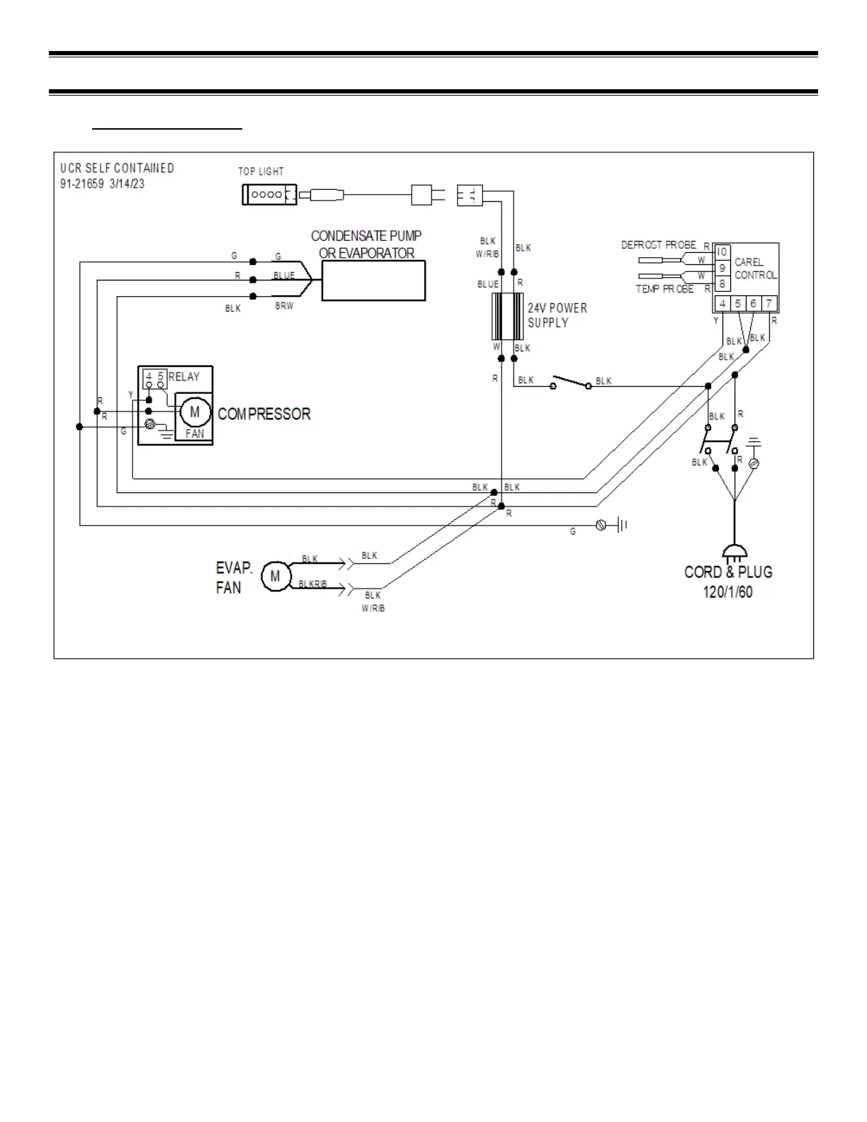
(16) WIRING DIAGRAMS
16.1 SELF CONTAINED

Bekijk gratis de handleiding van Federal UCRSL3633C, stel vragen en lees de antwoorden op veelvoorkomende problemen, of gebruik onze assistent om sneller informatie in de handleiding te vinden of uitleg te krijgen over specifieke functies.

Productinformatie

MerkFederal
ModelUCRSL3633C
CategorieKoelkast
TaalNederlands
Grootte3848 MB