Federal UCR3633S handleiding

30 pagina's
PDF beschikbaar

Handleiding

Je bekijkt pagina 26 van 30
Page 26 of 30
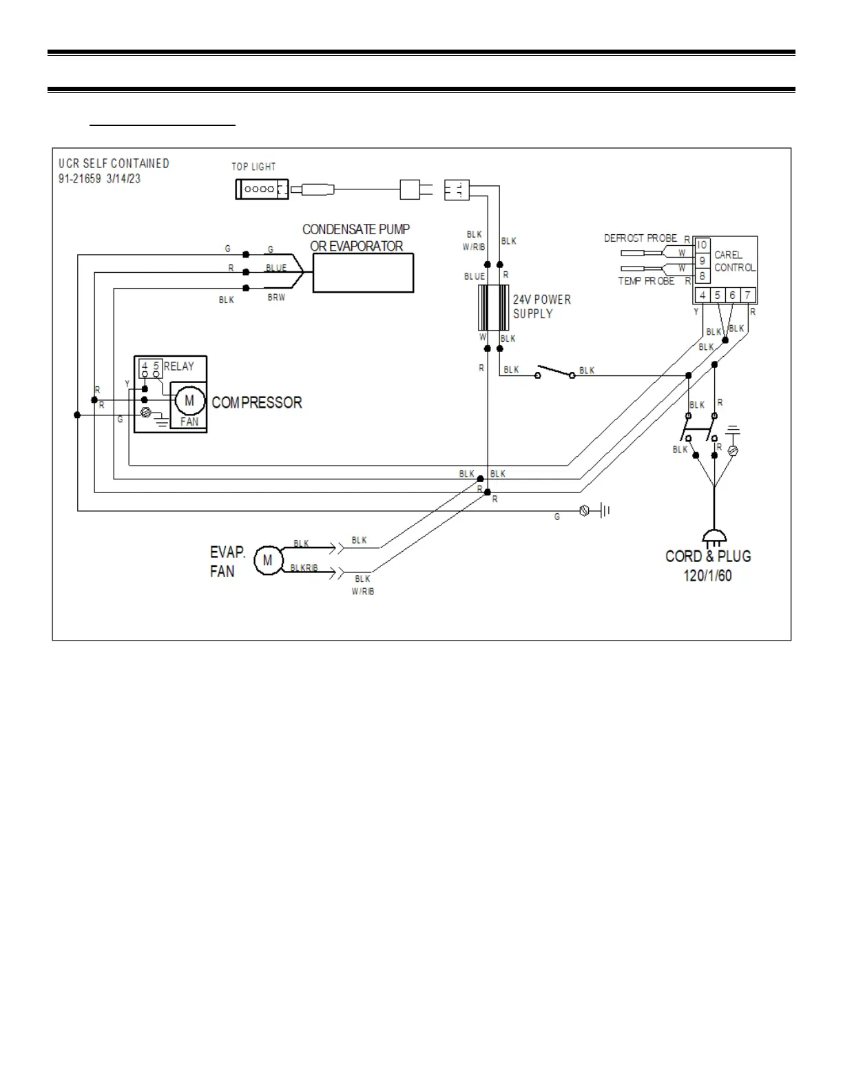
(16) WIRING DIAGRAMS
16.1 SELF CONTAINED

Bekijk gratis de handleiding van Federal UCR3633S, stel vragen en lees de antwoorden op veelvoorkomende problemen, of gebruik onze assistent om sneller informatie in de handleiding te vinden of uitleg te krijgen over specifieke functies.

Productinformatie

MerkFederal
ModelUCR3633S
CategorieKoelkast
TaalNederlands
Grootte3848 MB