Handleiding
Je bekijkt pagina 32 van 36

32
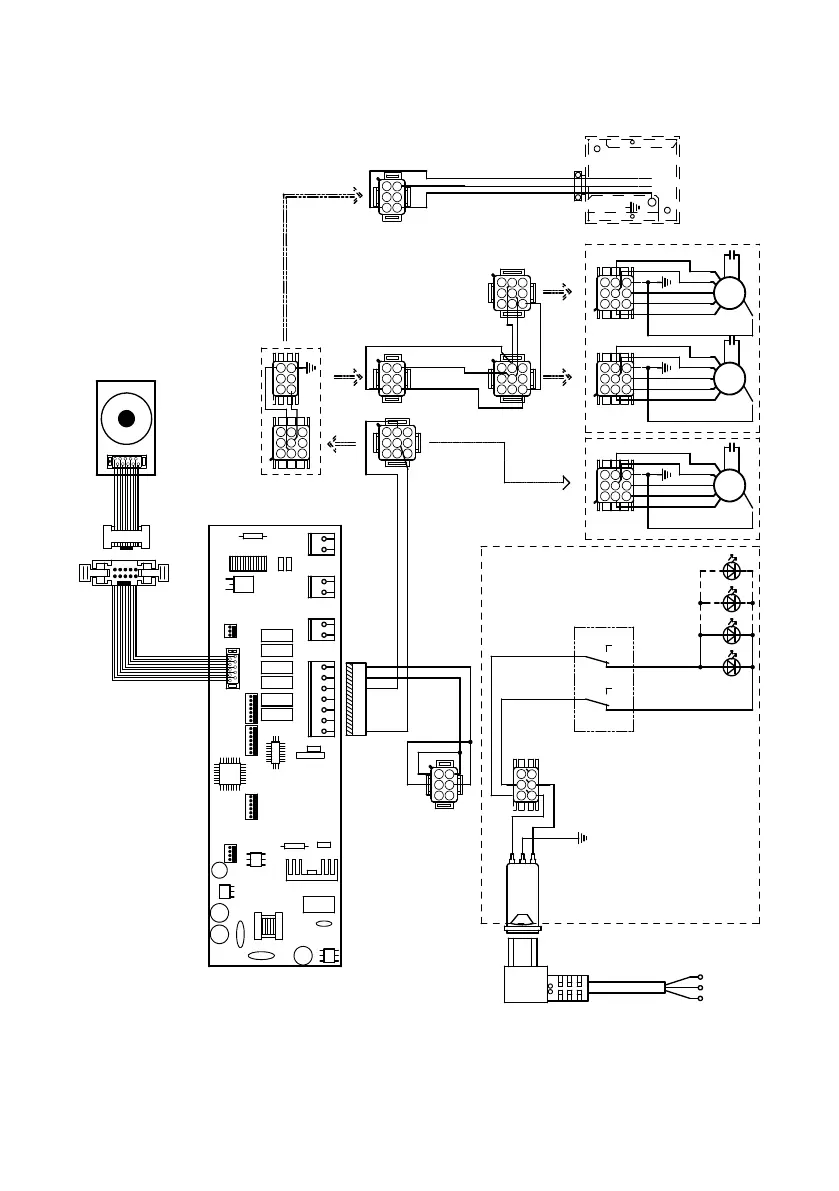
Schéma de câblage
Bekijk gratis de handleiding van Faber INPL4822SSNBB, stel vragen en lees de antwoorden op veelvoorkomende problemen, of gebruik onze assistent om sneller informatie in de handleiding te vinden of uitleg te krijgen over specifieke functies.
Productinformatie
| Merk | Faber |
| Model | INPL4822SSNBB |
| Categorie | Afzuigkap |
| Taal | Nederlands |
| Grootte | 5357 MB |







