Handleiding
Je bekijkt pagina 17 van 60

17
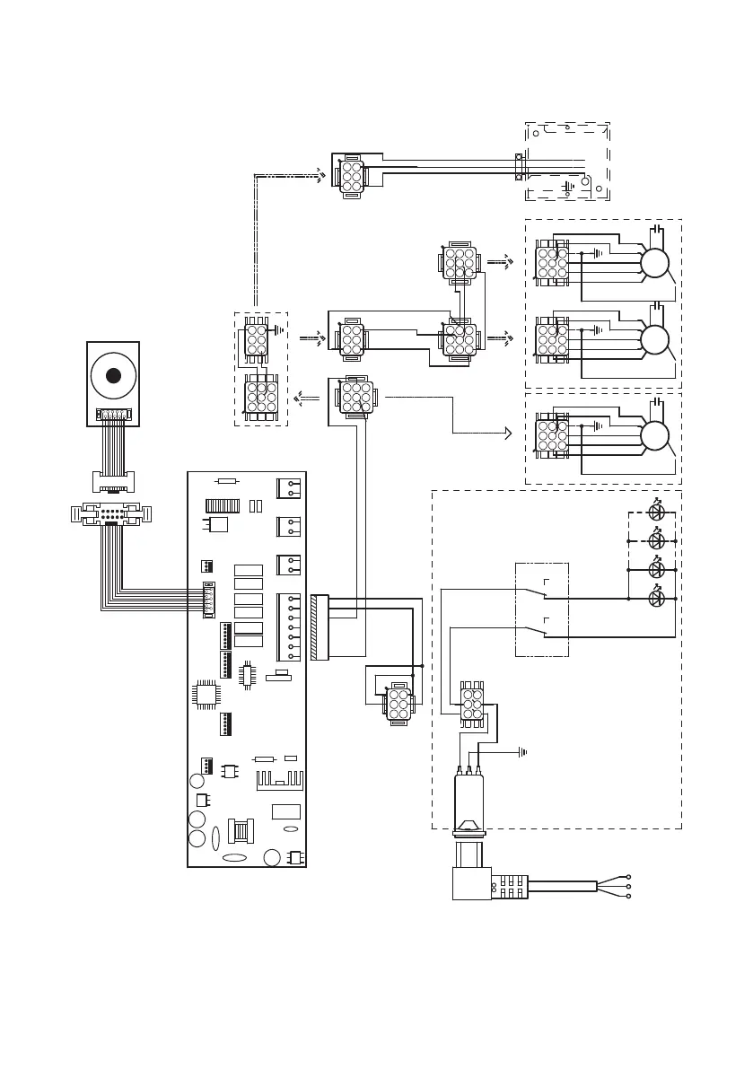
Wiring Diagram
Bekijk gratis de handleiding van Faber INPL3019SSNB-B, stel vragen en lees de antwoorden op veelvoorkomende problemen, of gebruik onze assistent om sneller informatie in de handleiding te vinden of uitleg te krijgen over specifieke functies.
Productinformatie
| Merk | Faber |
| Model | INPL3019SSNB-B |
| Categorie | Afzuigkap |
| Taal | Nederlands |
| Grootte | 8456 MB |







