Elation Level Q7 IP handleiding
Handleiding
Je bekijkt pagina 36 van 38

www.elationlighting.com!
!!!!!!!!!!!!!!!!!!!!!!!!!!!!!!!!!!!!!!!!!!!!!!36!!!!!!!!!!!!!!!LEVEL!Q7!IP™!User!Manual!Version!1
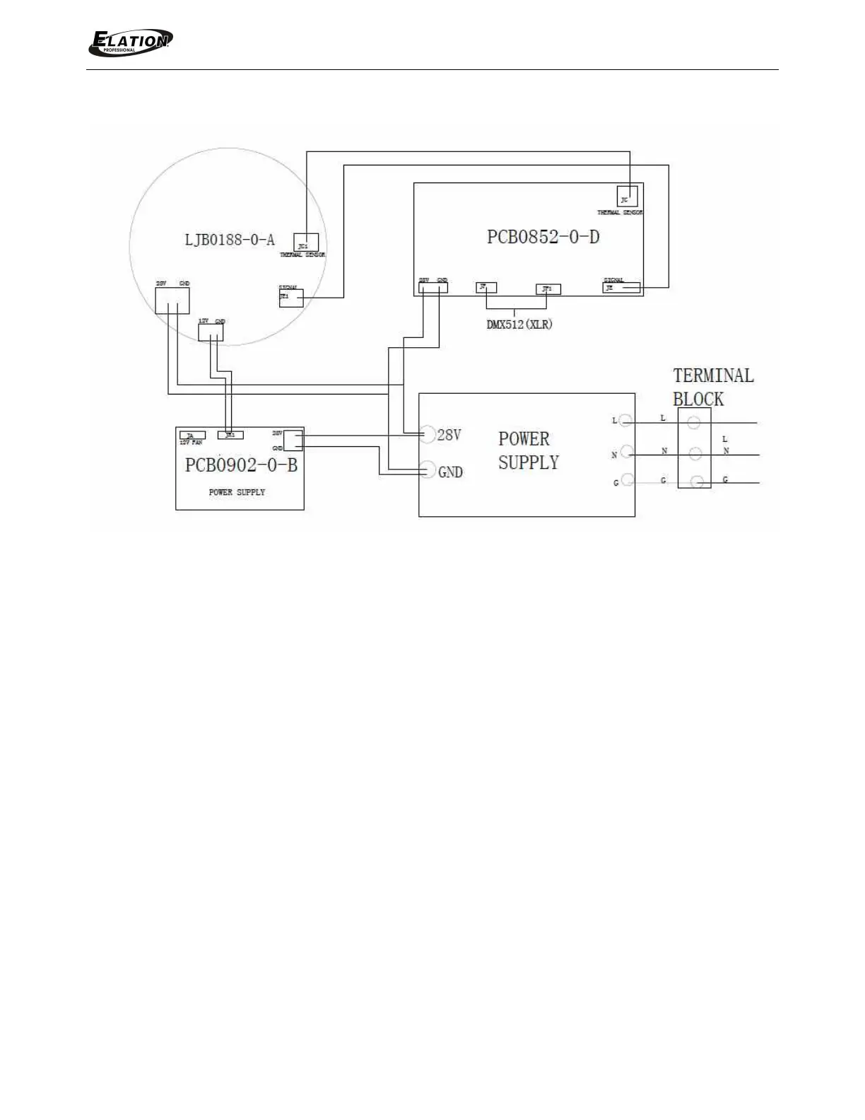
CIRCUIT SCHEMATIC
Please Note: Specifications and improvements in the design of this unit and this manual are subject to change without any prior written notice.
Bekijk gratis de handleiding van Elation Level Q7 IP, stel vragen en lees de antwoorden op veelvoorkomende problemen, of gebruik onze assistent om sneller informatie in de handleiding te vinden of uitleg te krijgen over specifieke functies.
Productinformatie
| Merk | Elation |
| Model | Level Q7 IP |
| Categorie | Verlichting |
| Taal | Nederlands |
| Grootte | 7347 MB |






