Elation Focus Spot 250R handleiding

48 pagina's
PDF beschikbaar

Handleiding

Je bekijkt pagina 46 van 48
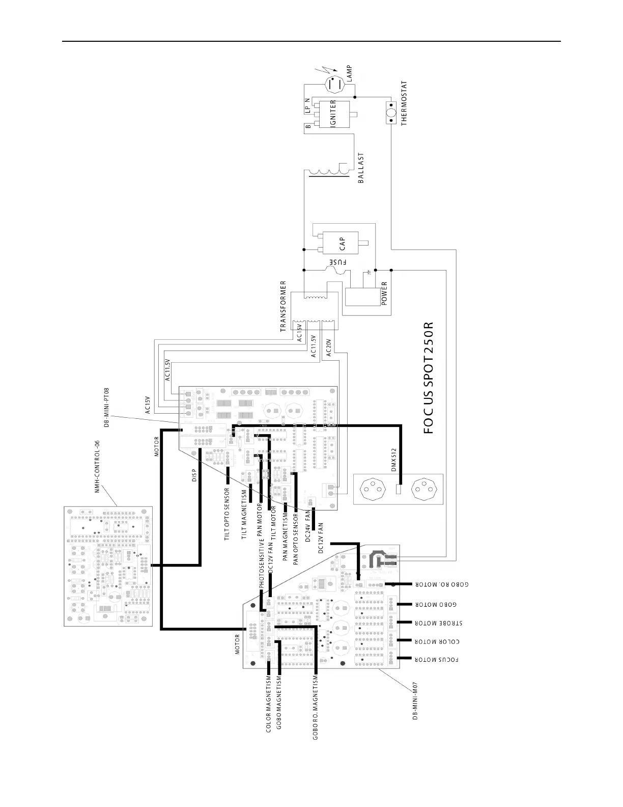
Focus Spot 250R™
©Elation Professional® 46 Focus Spot 250R™

Bekijk gratis de handleiding van Elation Focus Spot 250R, stel vragen en lees de antwoorden op veelvoorkomende problemen, of gebruik onze assistent om sneller informatie in de handleiding te vinden of uitleg te krijgen over specifieke functies.

Productinformatie

MerkElation
ModelFocus Spot 250R
CategorieVerlichting
TaalNederlands
Grootte4720 MB